Warning:
JavaScript is turned OFF. None of the links on this page will work until it is reactivated.
If you need help turning JavaScript On, click here.
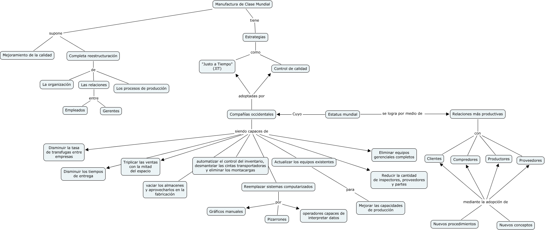
Este Cmap, tiene información relacionada con: Manufactura de Clase Mundial, Actualizar los equipos existentes para Mejorar las capacidades de producción, Relaciones más productivas con Proveedores, Compañías occidentales siendo capaces de Eliminar equipos gerenciales completos, Reemplazar sistemas computarizados por Gráficos manuales, Reemplazar sistemas computarizados por operadores capaces de interpretar datos, Nuevos procedimientos mediante la adopción de Proveedores, Reemplazar sistemas computarizados por Pizarrones, Estrategias como Control de calidad, Relaciones más productivas con Compredores, Nuevos procedimientos mediante la adopción de Compredores, Completa reestructuración de Los procesos de producción, Compañías occidentales siendo capaces de vaciar los almacenes y aprovecharlos en la fabricación, Compañías occidentales siendo capaces de Actualizar los equipos existentes, Nuevos procedimientos mediante la adopción de Clientes, Las relaciones entre Gerentes, Compañías occidentales siendo capaces de Triplicar las ventas con la mitad del espacio, Compañías occidentales siendo capaces de Disminuir los tiempos de entrega, Manufactura de Clase Mundial tiene Estrategias, Nuevos procedimientos mediante la adopción de Nuevos conceptos, Estatus mundial se logra por medio de Relaciones más productivas