Warning:
JavaScript is turned OFF. None of the links on this page will work until it is reactivated.
If you need help turning JavaScript On, click here.
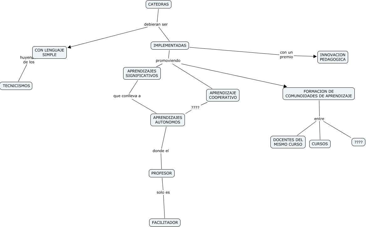
Este Cmap, tiene información relacionada con: TAREA COMPARTIDA, FORMACION DE COMUNOIDADES DE APRENDIZAJE entre CURSOS, CON LENGUAJE SIMPLE huyendo de los TECNICISMOS, CATEDRAS debieran ser IMPLEMENTADAS, APRENDIZAJE COOPERATIVO ???? APRENDIZAJES AUTONOMOS, IMPLEMENTADAS con un premio INNOVACION PEDAGOGICA, APRENDIZAJES AUTONOMOS donde el PROFESOR, APRENDIZAJES SIGNIFICATIVOS que conlleva a APRENDIZAJES AUTONOMOS, IMPLEMENTADAS promoviendo APRENDIZAJE COOPERATIVO, IMPLEMENTADAS promoviendo APRENDIZAJES SIGNIFICATIVOS, FORMACION DE COMUNOIDADES DE APRENDIZAJE entre ????, FORMACION DE COMUNOIDADES DE APRENDIZAJE entre DOCENTES DEL MISMO CURSO, IMPLEMENTADAS promoviendo FORMACION DE COMUNOIDADES DE APRENDIZAJE, PROFESOR solo es FACILITADOR, CATEDRAS debieran ser CON LENGUAJE SIMPLE