Warning:
JavaScript is turned OFF. None of the links on this page will work until it is reactivated.
If you need help turning JavaScript On, click here.
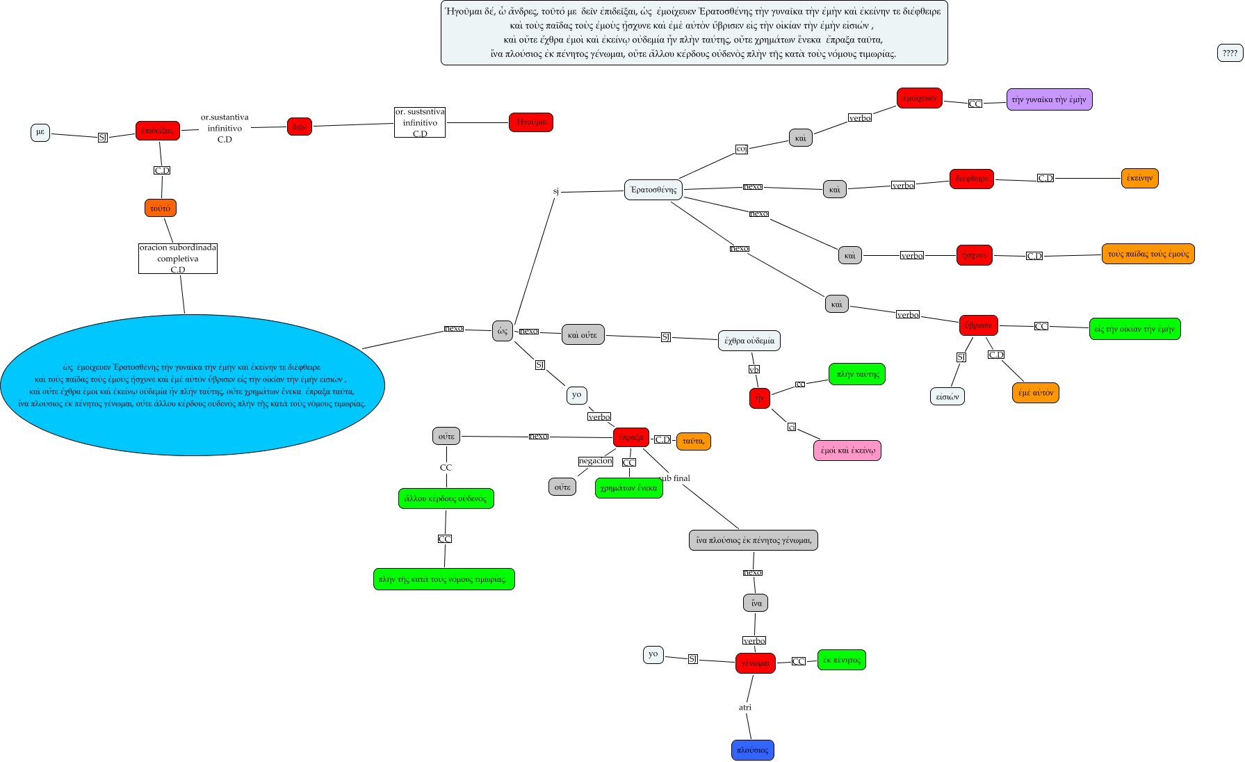
Este Cmap, tiene información relacionada con: parrafo 4, Ἐρατοσθένης coj καὶ, ἐμοίχευεν CC τὴν γυναῖκα τὴν ἐμὴν, ὕβρισεν CC εἰς τὴν οἰκίαν τὴν ἐμὴν, τοῦτό oracion subordinada completiva C.D ὡς ἐμοίχευεν Ἐρατοσθένης τὴν γυναῖκα τὴν ἐμὴν καὶ ἐκείνην τε διέφθειρε καὶ τοὺς παῖδας τοὺς ἐμοὺς ᾔσχυνε καὶ ἐμὲ αὐτὸν ὕβρισεν εἰς τὴν οἰκίαν τὴν ἐμὴν εἰσιών , καὶ οὔτε ἔχθρα ἐμοὶ καὶ ἐκείνῳ οὐδεμία ἦν πλὴν ταύτης, οὔτε χρημάτων ἕνεκα ἔπραξα ταῦτα, ἵνα πλούσιος ἐκ πένητος γένωμαι, οὔτε ἄλλου κέρδους οὐδενὸς πλὴν τῆς κατὰ τοὺς νόμους τιμωρίας., ἔπραξα sub final ἵνα πλούσιος ἐκ πένητος γένωμαι,, πλούσιος atri γένωμαι, Ἐρατοσθένης nexo καὶ, Ἡγοῦμαι or. sustsntiva infinitivo C.D δεῖν, ὡς SJ yo, ἐπιδεῖξαι, SJ με, ἵνα πλούσιος ἐκ πένητος γένωμαι, nexo ἵνα, ἦν ci ἐμοὶ καὶ ἐκείνῳ, ἔπραξα nexo οὔτε, ὕβρισεν C.D ἐμὲ αὐτὸν, yo verbo ἔπραξα, καὶ verbo ἐμοίχευεν, ἔχθρα οὐδεμία vb ἦν, διέφθειρε C.D ἐκείνην, Ἐρατοσθένης sj ὡς, οὔτε CC ἄλλου κέρδους οὐδενὸς