Warning:
JavaScript is turned OFF. None of the links on this page will work until it is reactivated.
If you need help turning JavaScript On, click here.
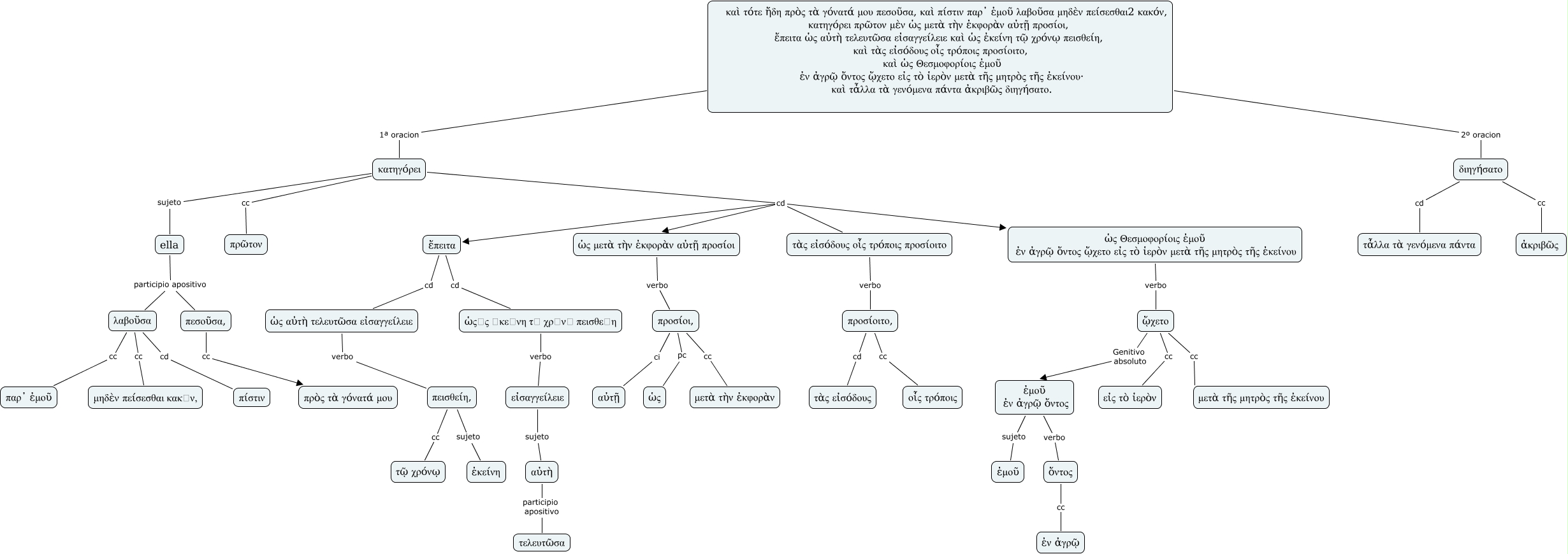
Este Cmap, tiene información relacionada con: Lisias I, 20_212419012009, τὰς εἰσόδους οἷς τρόποις προσίοιτο verbo προσίοιτο,, εἰσαγγείλειε sujeto αὐτὴ, πεσοῦσα, cc πρὸς τὰ γόνατά μου, προσίοιτο, cd τὰς εἰσόδους, ὡς Θεσμοφορίοις ἐμοῦ ἐν ἀγρῷ ὄντος ᾤχετο εἰς τὸ ἱερὸν μετὰ τῆς μητρὸς τῆς ἐκείνου verbo ᾤχετο, πεισθείη, sujeto ἐκείνη, πεισθείη, cc τῷ χρόνῳ, ἔπειτα cd ὡς αὐτὴ τελευτῶσα εἰσαγγείλειε, ella participio apositivo πεσοῦσα,, διηγήσατο cc ἀκριβῶς, κατηγόρει cd ἔπειτα, ἐμοῦ ἐν ἀγρῷ ὄντος sujeto ἐμοῦ, καὶ τότε ἤδη πρὸς τὰ γόνατά μου πεσοῦσα, καὶ πίστιν παρ᾿ ἐμοῦ λαβοῦσα μηδὲν πείσεσθαι2 κακόν, κατηγόρει πρῶτον μὲν ὡς μετὰ τὴν ἐκφορὰν αὐτῇ προσίοι, ἔπειτα ὡς αὐτὴ τελευτῶσα εἰσαγγείλειε καὶ ὡς ἐκείνη τῷ χρόνῳ πεισθείη, καὶ τὰς εἰσόδους οἷς τρόποις προσίοιτο, καὶ ὡς Θεσμοφορίοις ἐμοῦ ἐν ἀγρῷ ὄντος ᾤχετο εἰς τὸ ἱερὸν μετὰ τῆς μητρὸς τῆς ἐκείνου· καὶ τἆλλα τὰ γενόμενα πάντα ἀκριβῶς διηγήσατο. 2º oracion διηγήσατο, κατηγόρει sujeto ella, κατηγόρει cd ὡς Θεσμοφορίοις ἐμοῦ ἐν ἀγρῷ ὄντος ᾤχετο εἰς τὸ ἱερὸν μετὰ τῆς μητρὸς τῆς ἐκείνου, προσίοι, ci αὐτῇ, λαβοῦσα cd πίστιν, ὄντος cc ἐν ἀγρῷ, κατηγόρει cc πρῶτον, ella participio apositivo λαβοῦσα