Warning:
JavaScript is turned OFF. None of the links on this page will work until it is reactivated.
If you need help turning JavaScript On, click here.
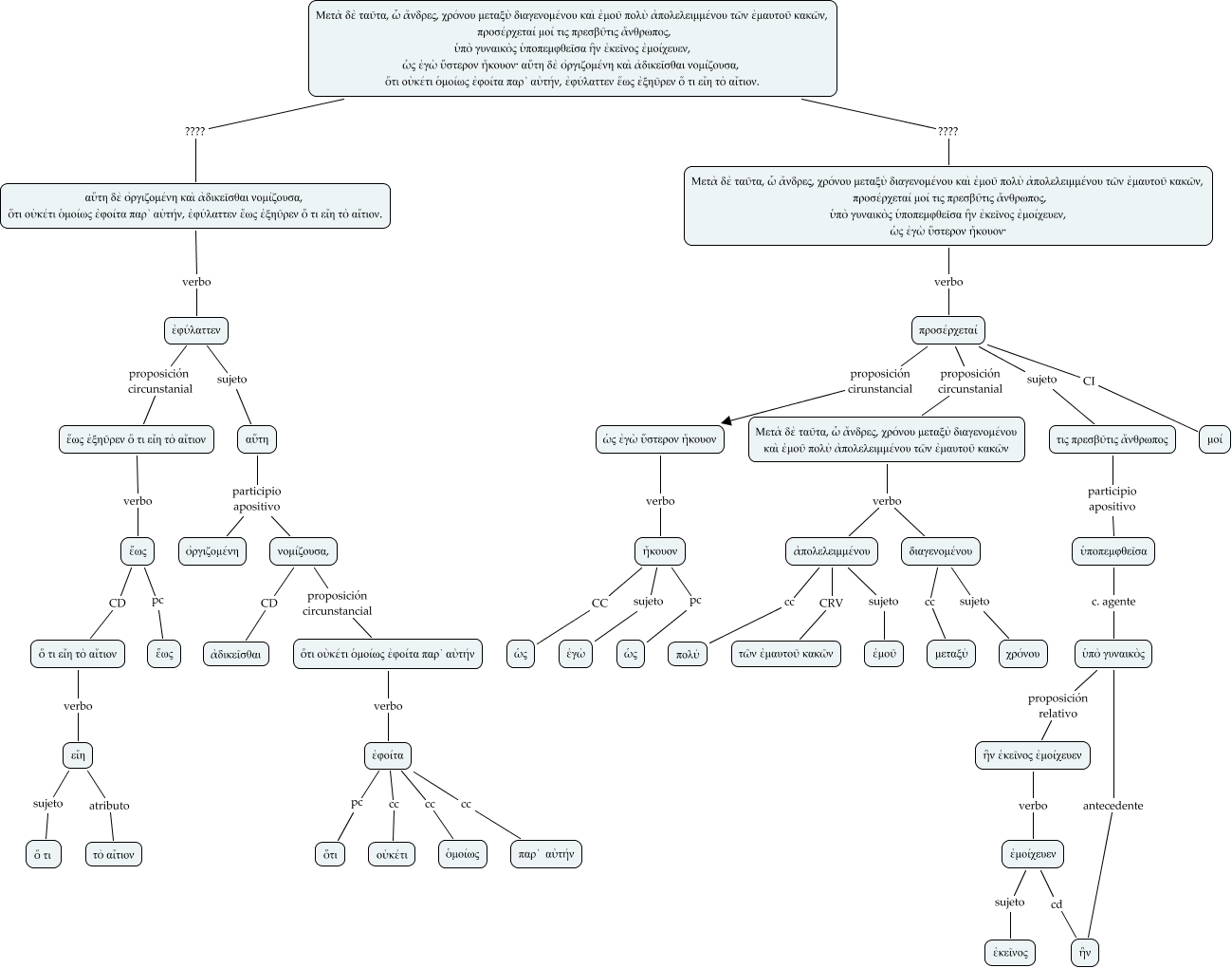
Este Cmap, tiene información relacionada con: Lisias I, 15_134907012009, ἕως pc ἕως, νομίζουσα, CD ἀδικεῖσθαι, ὅ τι εἴη τὸ αἴτιον verbo εἴη, προσέρχεταί sujeto τις πρεσβῦτις ἄνθρωπος, αὕτη δὲ ὀργιζομένη καὶ ἀδικεῖσθαι νομίζουσα, ὅτι οὐκέτι ὁμοίως ἐφοίτα παρ᾿ αὐτήν, ἐφύλαττεν ἕως ἐξηῦρεν ὅ τι εἴη τὸ αἴτιον. verbo ἐφύλαττεν, προσέρχεταί CI μοί, αὕτη participio apositivo νομίζουσα,, διαγενομένου sujeto χρόνου, ἤκουον CC ὡς, ἐφοίτα cc ὁμοίως, ἐφοίτα cc παρ᾿ αὐτήν, ὑπὸ γυναικὸς antecedente ἣν, Μετὰ δὲ ταῦτα, ὦ ἄνδρες, χρόνου μεταξὺ διαγενομένου καὶ ἐμοῦ πολὺ ἀπολελειμμένου τῶν ἐμαυτοῦ κακῶν, προσέρχεταί μοί τις πρεσβῦτις ἄνθρωπος, ὑπὸ γυναικὸς ὑποπεμφθεῖσα ἣν ἐκεῖνος ἐμοίχευεν, ὡς ἐγὼ ὕστερον ἤκουον· verbo προσέρχεταί, ἐφοίτα pc ὅτι, ἐμοίχευεν sujeto ἐκεῖνος, ἐφοίτα cc οὐκέτι, νομίζουσα, proposición circunstancial ὅτι οὐκέτι ὁμοίως ἐφοίτα παρ᾿ αὐτήν, διαγενομένου cc μεταξὺ, ὅτι οὐκέτι ὁμοίως ἐφοίτα παρ᾿ αὐτήν verbo ἐφοίτα, ὑποπεμφθεῖσα c. agente ὑπὸ γυναικὸς