Warning:
JavaScript is turned OFF. None of the links on this page will work until it is reactivated.
If you need help turning JavaScript On, click here.
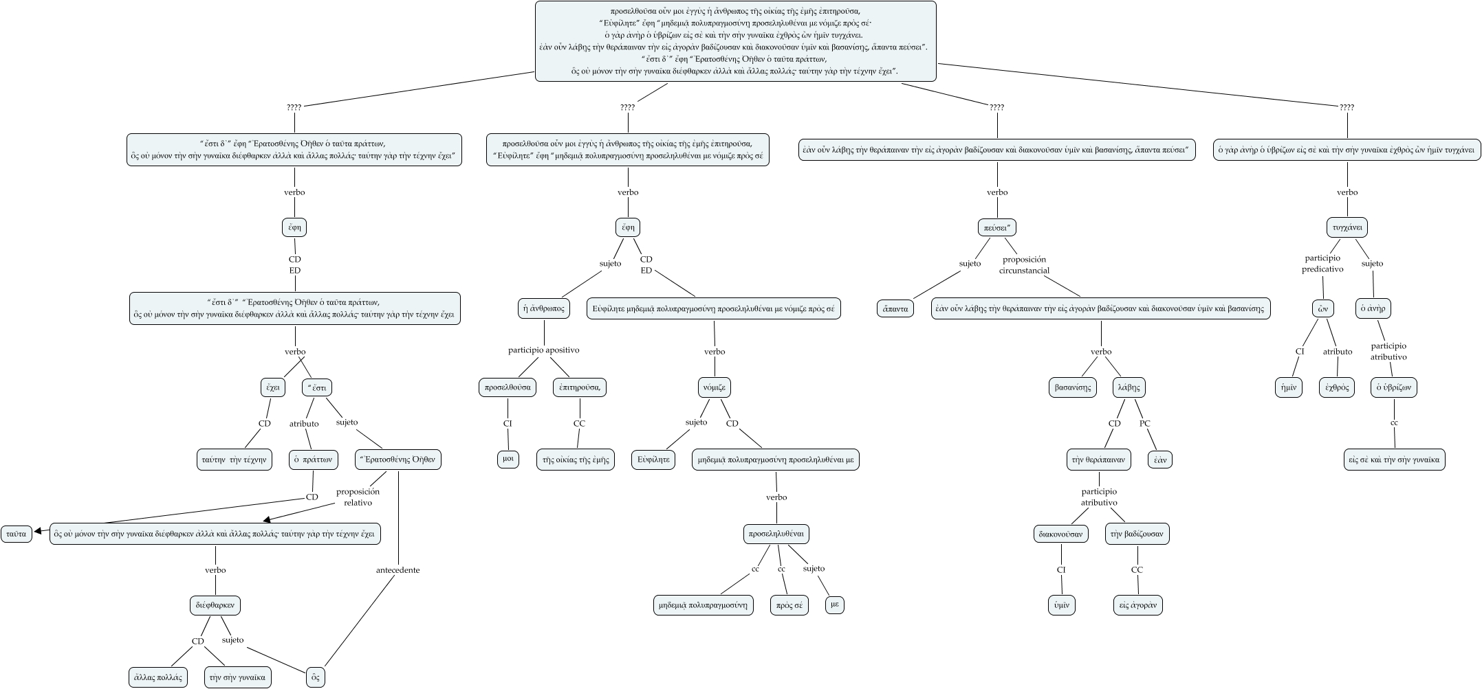
Este Cmap, tiene información relacionada con: Lisias I, 16_070008012009, τὴν βαδίζουσαν CC εἰς ἀγορὰν, ἔφη sujeto ἡ ἄνθρωπος, ὁ γὰρ ἀνὴρ ὁ ὑβρίζων εἰς σὲ καὶ τὴν σὴν γυναῖκα ἐχθρὸς ὢν ἡμῖν τυγχάνει verbo τυγχάνει, τὴν θεράπαιναν participio atributivo τὴν βαδίζουσαν, “ἔστι δ᾿” “Ἐρατοσθένης Ὀῆθεν ὁ ταῦτα πράττων, ὃς οὐ μόνον τὴν σὴν γυναῖκα διέφθαρκεν ἀλλὰ καὶ ἄλλας πολλάς· ταύτην γὰρ τὴν τέχνην ἔχει verbo ἔχει, νόμιζε CD μηδεμιᾷ πολυπραγμοσύνῃ προσεληλυθέναι με, “Ἐρατοσθένης Ὀῆθεν proposición relativo ὃς οὐ μόνον τὴν σὴν γυναῖκα διέφθαρκεν ἀλλὰ καὶ ἄλλας πολλάς· ταύτην γὰρ τὴν τέχνην ἔχει, πεύσει” proposición circunstancial ἐὰν οὖν λάβῃς τὴν θεράπαιναν τὴν εἰς ἀγορὰν βαδίζουσαν καὶ διακονοῦσαν ὑμῖν καὶ βασανίσῃς, Εὐφίλητε μηδεμιᾷ πολυπραγμοσύνῃ προσεληλυθέναι με νόμιζε πρὸς σέ verbo νόμιζε, “ἔστι δ᾿” ἔφη “Ἐρατοσθένης Ὀῆθεν ὁ ταῦτα πράττων, ὃς οὐ μόνον τὴν σὴν γυναῖκα διέφθαρκεν ἀλλὰ καὶ ἄλλας πολλάς· ταύτην γὰρ τὴν τέχνην ἔχει” verbo ἔφη, προσελθοῦσα οὖν μοι ἐγγὺς ἡ ἄνθρωπος τῆς οἰκίας τῆς ἐμῆς ἐπιτηροῦσα, “Εὐφίλητε” ἔφη “μηδεμιᾷ πολυπραγμοσύνῃ προσεληλυθέναι με νόμιζε πρὸς σέ· ὁ γὰρ ἀνὴρ ὁ ὑβρίζων εἰς σὲ καὶ τὴν σὴν γυναῖκα ἐχθρὸς ὢν ἡμῖν τυγχάνει. ἐὰν οὖν λάβῃς τὴν θεράπαιναν τὴν εἰς ἀγορὰν βαδίζουσαν καὶ διακονοῦσαν ὑμῖν καὶ βασανίσῃς, ἅπαντα πεύσει”. “ἔστι δ᾿” ἔφη “Ἐρατοσθένης Ὀῆθεν ὁ ταῦτα πράττων, ὃς οὐ μόνον τὴν σὴν γυναῖκα διέφθαρκεν ἀλλὰ καὶ ἄλλας πολλάς· ταύτην γὰρ τὴν τέχνην ἔχει”. ???? ὁ γὰρ ἀνὴρ ὁ ὑβρίζων εἰς σὲ καὶ τὴν σὴν γυναῖκα ἐχθρὸς ὢν ἡμῖν τυγχάνει, ἐπιτηροῦσα, CC τῆς οἰκίας τῆς ἐμῆς, προσελθοῦσα οὖν μοι ἐγγὺς ἡ ἄνθρωπος τῆς οἰκίας τῆς ἐμῆς ἐπιτηροῦσα, “Εὐφίλητε” ἔφη “μηδεμιᾷ πολυπραγμοσύνῃ προσεληλυθέναι με νόμιζε πρὸς σέ· ὁ γὰρ ἀνὴρ ὁ ὑβρίζων εἰς σὲ καὶ τὴν σὴν γυναῖκα ἐχθρὸς ὢν ἡμῖν τυγχάνει. ἐὰν οὖν λάβῃς τὴν θεράπαιναν τὴν εἰς ἀγορὰν βαδίζουσαν καὶ διακονοῦσαν ὑμῖν καὶ βασανίσῃς, ἅπαντα πεύσει”. “ἔστι δ᾿” ἔφη “Ἐρατοσθένης Ὀῆθεν ὁ ταῦτα πράττων, ὃς οὐ μόνον τὴν σὴν γυναῖκα διέφθαρκεν ἀλλὰ καὶ ἄλλας πολλάς· ταύτην γὰρ τὴν τέχνην ἔχει”. ???? ἐὰν οὖν λάβῃς τὴν θεράπαιναν τὴν εἰς ἀγορὰν βαδίζουσαν καὶ διακονοῦσαν ὑμῖν καὶ βασανίσῃς, ἅπαντα πεύσει”, προσελθοῦσα οὖν μοι ἐγγὺς ἡ ἄνθρωπος τῆς οἰκίας τῆς ἐμῆς ἐπιτηροῦσα, “Εὐφίλητε” ἔφη “μηδεμιᾷ πολυπραγμοσύνῃ προσεληλυθέναι με νόμιζε πρὸς σέ verbo ἔφη, πεύσει” sujeto ἅπαντα, προσελθοῦσα οὖν μοι ἐγγὺς ἡ ἄνθρωπος τῆς οἰκίας τῆς ἐμῆς ἐπιτηροῦσα, “Εὐφίλητε” ἔφη “μηδεμιᾷ πολυπραγμοσύνῃ προσεληλυθέναι με νόμιζε πρὸς σέ· ὁ γὰρ ἀνὴρ ὁ ὑβρίζων εἰς σὲ καὶ τὴν σὴν γυναῖκα ἐχθρὸς ὢν ἡμῖν τυγχάνει. ἐὰν οὖν λάβῃς τὴν θεράπαιναν τὴν εἰς ἀγορὰν βαδίζουσαν καὶ διακονοῦσαν ὑμῖν καὶ βασανίσῃς, ἅπαντα πεύσει”. “ἔστι δ᾿” ἔφη “Ἐρατοσθένης Ὀῆθεν ὁ ταῦτα πράττων, ὃς οὐ μόνον τὴν σὴν γυναῖκα διέφθαρκεν ἀλλὰ καὶ ἄλλας πολλάς· ταύτην γὰρ τὴν τέχνην ἔχει”. ???? προσελθοῦσα οὖν μοι ἐγγὺς ἡ ἄνθρωπος τῆς οἰκίας τῆς ἐμῆς ἐπιτηροῦσα, “Εὐφίλητε” ἔφη “μηδεμιᾷ πολυπραγμοσύνῃ προσεληλυθέναι με νόμιζε πρὸς σέ, ἐὰν οὖν λάβῃς τὴν θεράπαιναν τὴν εἰς ἀγορὰν βαδίζουσαν καὶ διακονοῦσαν ὑμῖν καὶ βασανίσῃς verbo βασανίσῃς, μηδεμιᾷ πολυπραγμοσύνῃ προσεληλυθέναι με verbo προσεληλυθέναι, προσεληλυθέναι cc μηδεμιᾷ πολυπραγμοσύνῃ, διέφθαρκεν sujeto ὃς