Warning:
JavaScript is turned OFF. None of the links on this page will work until it is reactivated.
If you need help turning JavaScript On, click here.
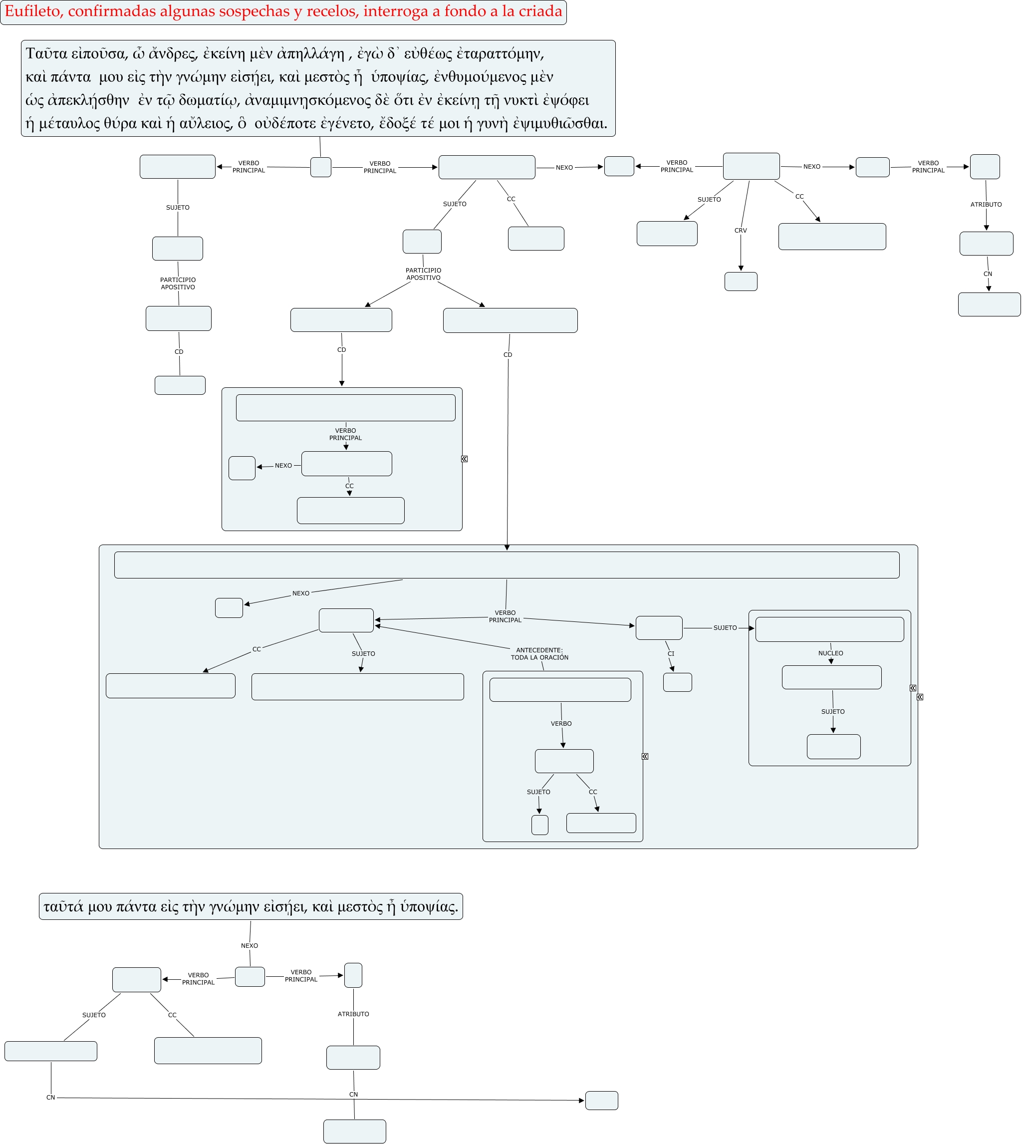
Este Cmap, tiene información relacionada con: Lisias I, 17_1808_20_01 BIS, ταῦτά μου πάντα εἰς τὴν γνώμην εἰσῄει, καὶ μεστὸς ἦ ὑποψίας. NEXO καὶ, εἰσῄει SUJETO ταῦτά πάντα, ἐψόφει SUJETO ἡ μέταυλος θύρα καὶ ἡ αὔλειος, καὶ VERBO PRINCIPAL ἦ, εἰσῄει CC εἰς τὴν γνώμην, ἐνθυμούμενος CD ORACIÓN SUBORDINADA INTERROGATIVA INDIRECTA, Ταῦτα εἰποῦσα, ὦ ἄνδρες, ἐκείνη μὲν ἀπηλλάγη , ἐγὼ δ᾿ εὐθέως ἐταραττόμην, καὶ πάντα μου εἰς τὴν γνώμην εἰσῄει, καὶ μεστὸς ἦ ὑποψίας, ἐνθυμούμενος μὲν ὡς ἀπεκλῄσθην ἐν τῷ δωματίῳ, ἀναμιμνῃσκόμενος δὲ ὅτι ἐν ἐκείνῃ τῇ νυκτὶ ἐψόφει ἡ μέταυλος θύρα καὶ ἡ αὔλειος, ὃ οὐδέποτε ἐγένετο, ἔδοξέ τέ μοι ἡ γυνὴ ἐψιμυθιῶσθαι. NEXO δ᾿, ὡς ἀπεκλῄσθην ἐν τῷ δωματίῳ VERBO PRINCIPAL ἀπεκλῄσθην, καὶ VERBO PRINCIPAL εἰσῄει, ἐγένετο CC οὐδέποτε, εἰσῄει CC εἰς τὴν γνώμην, ἦ ATRIBUTO μεστὸς, ἀναμιμνῃσκόμενος CD ὅτι ἐν ἐκείνῃ τῇ νυκτὶ ἐψόφει ἡ μέταυλος θύρα καὶ ἡ αὔλειος, ὃ οὐδέποτε ἐγένετο, ἔδοξέ τέ μοι ἡ γυνὴ ἐψιμυθιῶσθαι, ἐψόφει CC ἐν ἐκείνῃ τῇ νυκτὶ, ὃ οὐδέποτε ἐγένετο VERBO ἐγένετο, ἐγένετο SUJETO ὃ, ἐταραττόμην CC εὐθέως, ἐταραττόμην SUJETO ἐγὼ, εἰποῦσα CD Ταῦτα, ἀπεκλῄσθην NEXO ὡς