Warning:
JavaScript is turned OFF. None of the links on this page will work until it is reactivated.
If you need help turning JavaScript On, click here.
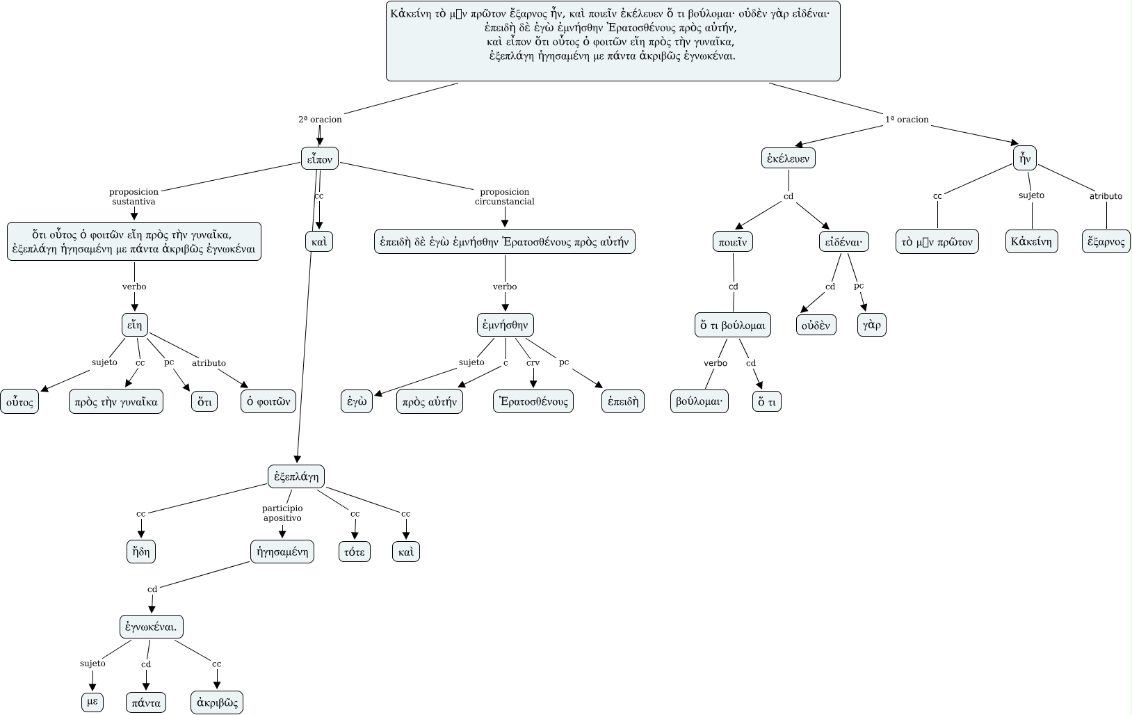
Este Cmap, tiene información relacionada con: parrafo 19, εἶπον proposicion circunstancial ἐπειδὴ δὲ ἐγὼ ἐμνήσθην Ἐρατοσθένους πρὸς αὐτήν, ἐκέλευεν cd ποιεῖν, Κἀκείνη τὸ μンν πρῶτον ἔξαρνος ἦν, καὶ ποιεῖν ἐκέλευεν ὅ τι βούλομαι· οὐδὲν γὰρ εἰδέναι· ἐπειδὴ δὲ ἐγὼ ἐμνήσθην Ἐρατοσθένους πρὸς αὐτήν, καὶ εἶπον ὅτι οὗτος ὁ φοιτῶν εἴη πρὸς τὴν γυναῖκα, ἐξεπλάγη ἡγησαμένη με πάντα ἀκριβῶς ἐγνωκέναι. 1ª oracion ἦν, ἐμνήσθην crv Ἐρατοσθένους, εἰδέναι· pc γὰρ, ὅ τι βούλομαι cd ὅ τι, εἶπον cc καὶ, ἐμνήσθην pc ἐπειδὴ, ἐμνήσθην sujeto ἐγὼ, ἐξεπλάγη cc τότε, εἶπον proposicion sustantiva ὅτι οὗτος ὁ φοιτῶν εἴη πρὸς τὴν γυναῖκα, ἐξεπλάγη ἡγησαμένη με πάντα ἀκριβῶς ἐγνωκέναι, Κἀκείνη τὸ μンν πρῶτον ἔξαρνος ἦν, καὶ ποιεῖν ἐκέλευεν ὅ τι βούλομαι· οὐδὲν γὰρ εἰδέναι· ἐπειδὴ δὲ ἐγὼ ἐμνήσθην Ἐρατοσθένους πρὸς αὐτήν, καὶ εἶπον ὅτι οὗτος ὁ φοιτῶν εἴη πρὸς τὴν γυναῖκα, ἐξεπλάγη ἡγησαμένη με πάντα ἀκριβῶς ἐγνωκέναι. 2ª oracion ἐξεπλάγη, ἐπειδὴ δὲ ἐγὼ ἐμνήσθην Ἐρατοσθένους πρὸς αὐτήν verbo ἐμνήσθην, ἐγνωκέναι. cc ἀκριβῶς, εἴη cc πρὸς τὴν γυναῖκα, ἡγησαμένη cd ἐγνωκέναι., ἦν cc τὸ μンν πρῶτον, ποιεῖν cd ὅ τι βούλομαι, ἐξεπλάγη cc ἤδη, εἴη sujeto οὗτος