Warning:
JavaScript is turned OFF. None of the links on this page will work until it is reactivated.
If you need help turning JavaScript On, click here.
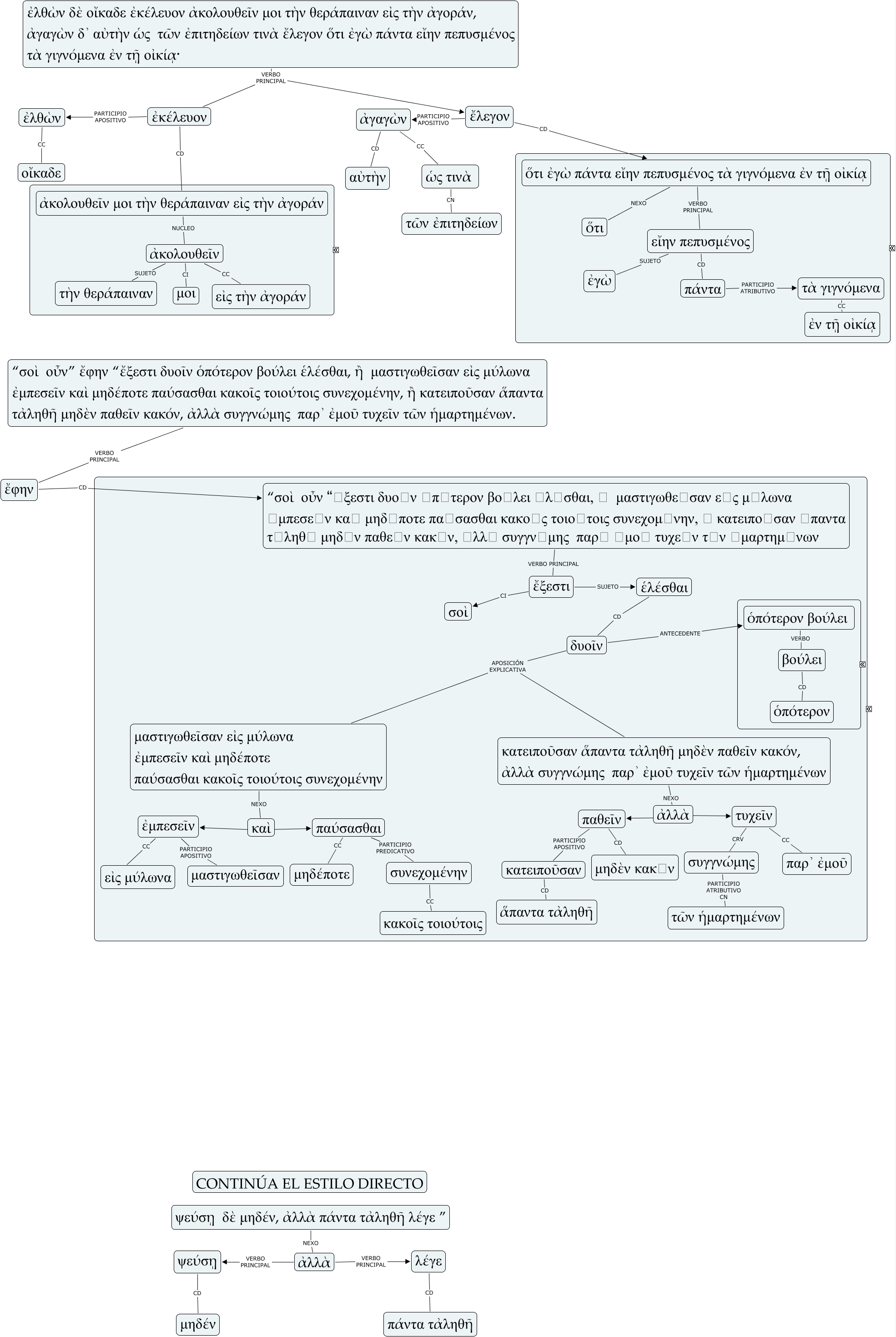
Este Cmap, tiene información relacionada con: Lisias I, 18_2035_20_01 TRIS, τυχεῖν CC παρ᾿ ἐμοῦ, παθεῖν PARTICIPIO APOSITIVO κατειποῦσαν, ἐκέλευον CD ἀκολουθεῖν μοι τὴν θεράπαιναν εἰς τὴν ἀγοράν, παύσασθαι CC μηδέποτε, εἴην πεπυσμένος CD πάντα, ψεύσῃ CD μηδέν, ἀκολουθεῖν CI μοι, ἀκολουθεῖν SUJETO τὴν θεράπαιναν, ψεύσῃ δὲ μηδέν, ἀλλὰ πάντα τἀληθῆ λέγε ” NEXO ἀλλὰ, ὁπότερον βούλει VERBO βούλει, ἀλλὰ VERBO PRINCIPAL ψεύσῃ, τὰ γιγνόμενα CC ἐν τῇ οἰκίᾳ, ἔφην CD “σοὶ οὖν “ἔξεστι δυοῖν ὁπότερον βούλει ἑλέσθαι, ἢ μαστιγωθεῖσαν εἰς μύλωνα ἐμπεσεῖν καὶ μηδέποτε παύσασθαι κακοῖς τοιούτοις συνεχομένην, ἢ κατειποῦσαν ἅπαντα τἀληθῆ μηδὲν παθεῖν κακόν, ἀλλὰ συγγνώμης παρ᾿ ἐμοῦ τυχεῖν τῶν ἡμαρτημένων, ἐλθὼν CC οἴκαδε, κατειποῦσαν ἅπαντα τἀληθῆ μηδὲν παθεῖν κακόν, ἀλλὰ συγγνώμης παρ᾿ ἐμοῦ τυχεῖν τῶν ἡμαρτημένων NEXO ἀλλὰ, συγγνώμης PARTICIPIO ATRIBUTIVO CN τῶν ἡμαρτημένων, ἔξεστι SUJETO ἑλέσθαι, ἐλθὼν δὲ οἴκαδε ἐκέλευον ἀκολουθεῖν μοι τὴν θεράπαιναν εἰς τὴν ἀγοράν, ἀγαγὼν δ᾿ αὐτὴν ὡς τῶν ἐπιτηδείων τινὰ ἔλεγον ὅτι ἐγὼ πάντα εἴην πεπυσμένος τὰ γιγνόμενα ἐν τῇ οἰκίᾳ· VERBO PRINCIPAL ἔλεγον, ἀγαγὼν CC ὡς τινὰ, καὶ ἐμπεσεῖν