Warning:
JavaScript is turned OFF. None of the links on this page will work until it is reactivated.
If you need help turning JavaScript On, click here.
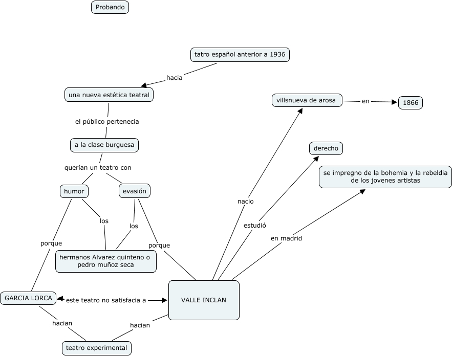
Este Cmap, tiene información relacionada con: teatro 36 (ANA C.), evasión porque VALLE INCLAN, VALLE INCLAN nacio villsnueva de arosa, GARCIA LORCA este teatro no satisfacia a VALLE INCLAN, humor porque GARCIA LORCA, GARCIA LORCA hacian teatro experimental, villsnueva de arosa en 1866, tatro español anterior a 1936 hacia una nueva estética teatral, VALLE INCLAN hacian teatro experimental, VALLE INCLAN en madrid se impregno de la bohemia y la rebeldia de los jovenes artistas, una nueva estética teatral el público pertenecia a la clase burguesa, humor los hermanos Alvarez quinteno o pedro muñoz seca, a la clase burguesa querían un teatro con humor, VALLE INCLAN estudió derecho, evasión los hermanos Alvarez quinteno o pedro muñoz seca, a la clase burguesa querían un teatro con evasión