Warning:
JavaScript is turned OFF. None of the links on this page will work until it is reactivated.
If you need help turning JavaScript On, click here.
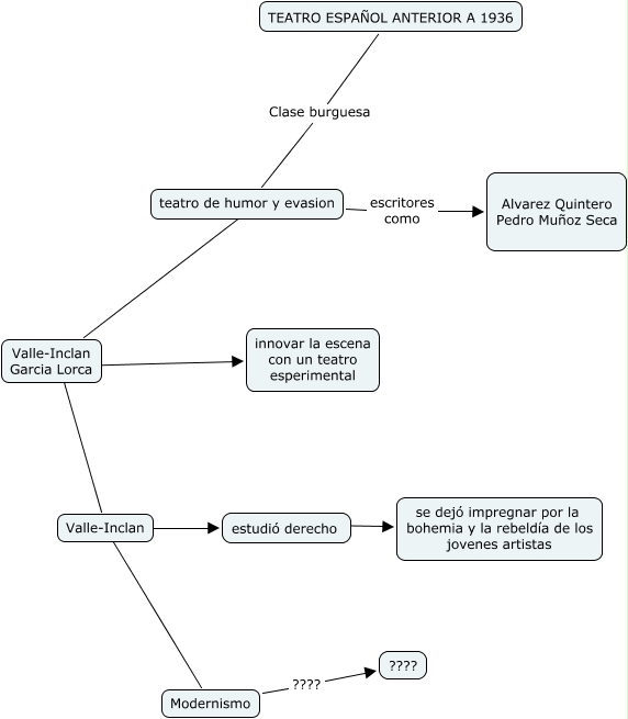
Este Cmap, tiene información relacionada con: teatro 36 (boli), Modernismo ???? ????, TEATRO ESPAÑOL ANTERIOR A 1936 Clase burguesa teatro de humor y evasion, teatro de humor y evasion ???? Valle-Inclan Garcia Lorca, Valle-Inclan Garcia Lorca ???? innovar la escena con un teatro esperimental, Valle-Inclan ???? Modernismo, estudió derecho ???? se dejó impregnar por la bohemia y la rebeldía de los jovenes artistas, teatro de humor y evasion escritores como Alvarez Quintero Pedro Muñoz Seca, Valle-Inclan Garcia Lorca ???? Valle-Inclan, Valle-Inclan ???? estudió derecho