Warning:
JavaScript is turned OFF. None of the links on this page will work until it is reactivated.
If you need help turning JavaScript On, click here.
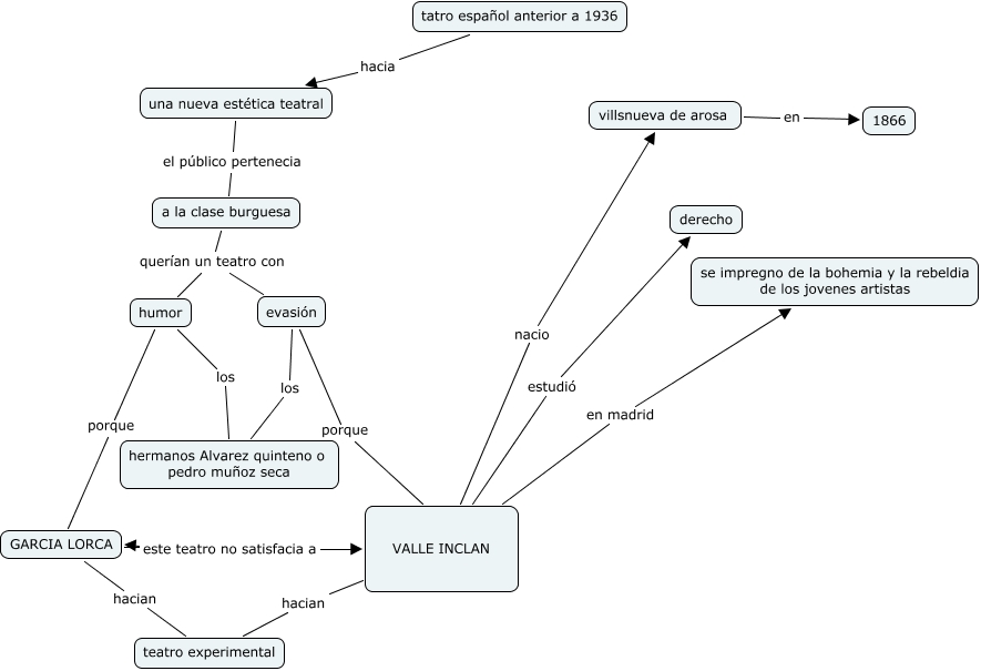
Este Cmap, tiene información relacionada con: teatro 36 (ANA C.), evasión porque VALLE INCLAN, VALLE INCLAN nacio villsnueva de arosa, tatro español anterior a 1936 hacia una nueva estética teatral, humor porque GARCIA LORCA, una nueva estética teatral el público pertenecia a la clase burguesa, humor los hermanos Alvarez quinteno o pedro muñoz seca, GARCIA LORCA hacian teatro experimental, a la clase burguesa querían un teatro con humor, a la clase burguesa querían un teatro con evasión, VALLE INCLAN estudió derecho, evasión los hermanos Alvarez quinteno o pedro muñoz seca, villsnueva de arosa en 1866, GARCIA LORCA este teatro no satisfacia a VALLE INCLAN, VALLE INCLAN hacian teatro experimental, VALLE INCLAN en madrid se impregno de la bohemia y la rebeldia de los jovenes artistas