Warning:
JavaScript is turned OFF. None of the links on this page will work until it is reactivated.
If you need help turning JavaScript On, click here.
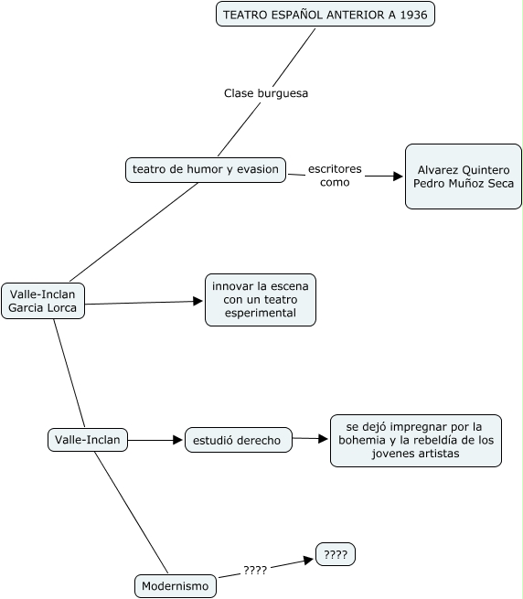
Este Cmap, tiene información relacionada con: teatro 36 (boli), Valle-Inclan Garcia Lorca ???? Valle-Inclan, Modernismo ???? ????, Valle-Inclan ???? Modernismo, teatro de humor y evasion escritores como Alvarez Quintero Pedro Muñoz Seca, Valle-Inclan ???? estudió derecho, TEATRO ESPAÑOL ANTERIOR A 1936 Clase burguesa teatro de humor y evasion, estudió derecho ???? se dejó impregnar por la bohemia y la rebeldía de los jovenes artistas, Valle-Inclan Garcia Lorca ???? innovar la escena con un teatro esperimental, teatro de humor y evasion ???? Valle-Inclan Garcia Lorca