Warning:
JavaScript is turned OFF. None of the links on this page will work until it is reactivated.
If you need help turning JavaScript On, click here.
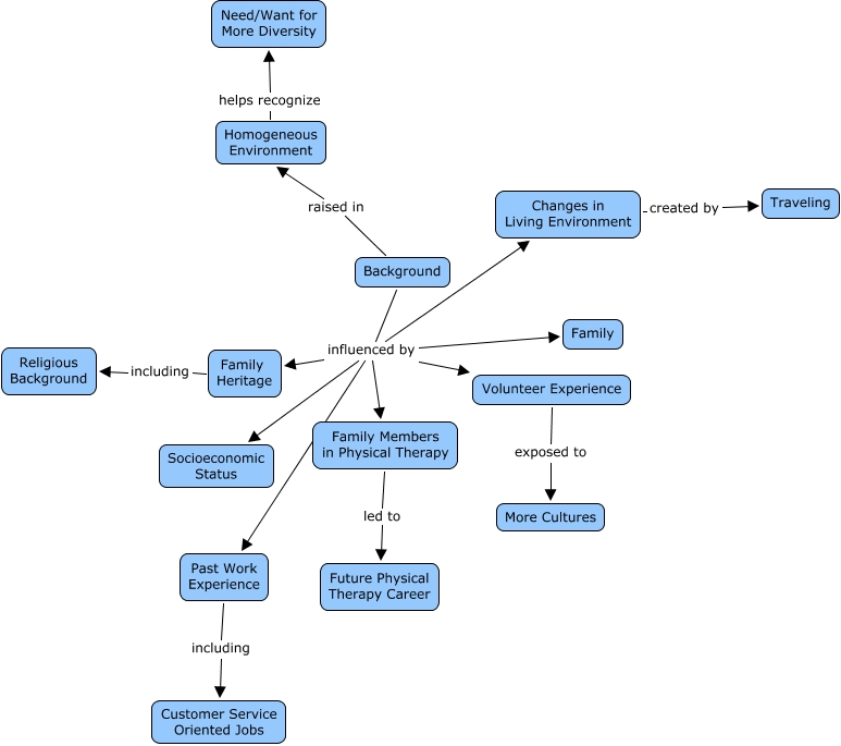
This Concept Map, created with IHMC CmapTools, has information related to: Background, Background influenced by Family Heritage, Family Heritage including Religious Background, Family Members in Physical Therapy led to Future Physical Therapy Career, Background influenced by Socioeconomic Status, Background influenced by Family, Background influenced by Volunteer Experience, Past Work Experience including Customer Service Oriented Jobs, Changes in Living Environment created by Traveling, Background influenced by Family Members in Physical Therapy, Volunteer Experience exposed to More Cultures, Background influenced by Past Work Experience, Background influenced by Changes in Living Environment, Background raised in Homogeneous Environment, Homogeneous Environment helps recognize Need/Want for More Diversity