Warning:
JavaScript is turned OFF. None of the links on this page will work until it is reactivated.
If you need help turning JavaScript On, click here.
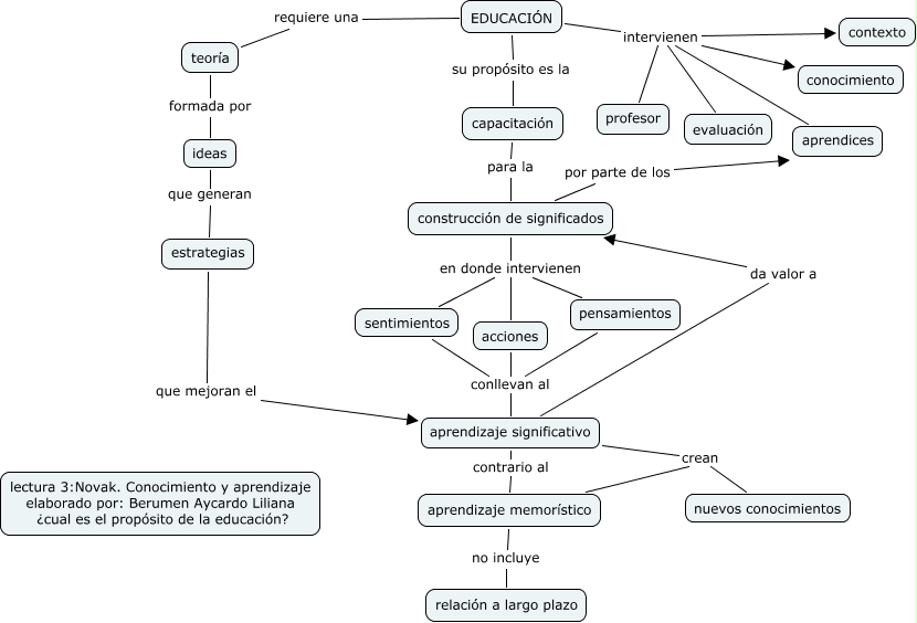
Este Cmap, tiene información relacionada con: lectura 3 corregido, aprendizaje memorístico no incluye relación a largo plazo, estrategias que mejoran el aprendizaje significativo, construcción de significados en donde intervienen sentimientos, teoría formada por ideas, aprendizaje memorístico crean nuevos conocimientos, construcción de significados en donde intervienen acciones, construcción de significados por parte de los aprendices, acciones conllevan al aprendizaje significativo, EDUCACIÓN intervienen profesor, ideas que generan estrategias, EDUCACIÓN su propósito es la capacitación, EDUCACIÓN requiere una teoría, aprendizaje significativo crean nuevos conocimientos, construcción de significados en donde intervienen pensamientos, sentimientos conllevan al aprendizaje significativo, pensamientos conllevan al aprendizaje significativo, EDUCACIÓN intervienen evaluación, EDUCACIÓN intervienen conocimiento, EDUCACIÓN intervienen contexto, aprendizaje significativo contrario al aprendizaje memorístico