Warning:
JavaScript is turned OFF. None of the links on this page will work until it is reactivated.
If you need help turning JavaScript On, click here.
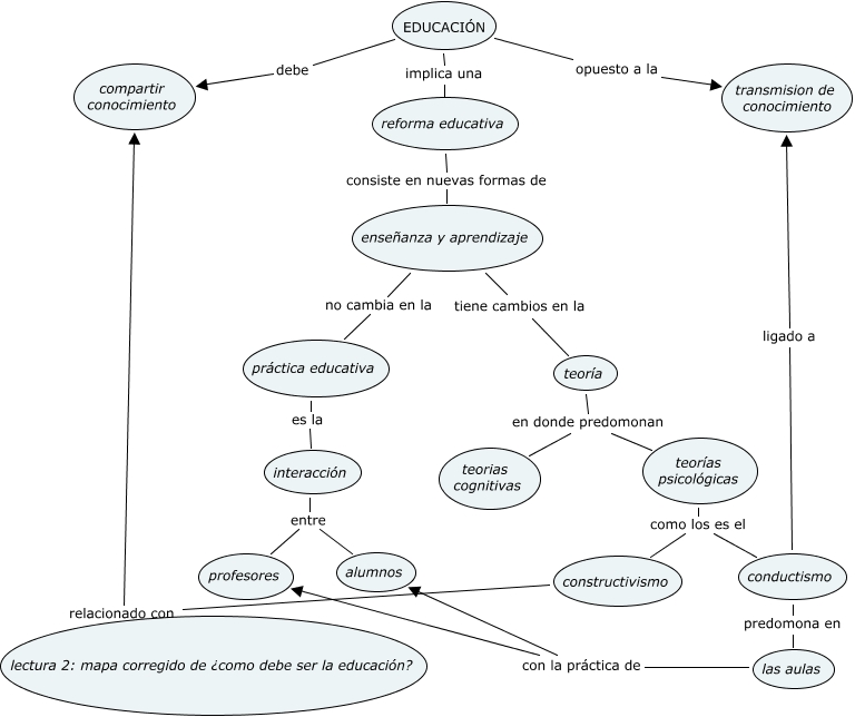
Este Cmap, tiene información relacionada con: lect. 2 corregido, conductismo ligado a transmision de conocimiento, práctica educativa es la interacción, interacción entre profesores, reforma educativa consiste en nuevas formas de enseñanza y aprendizaje, EDUCACIÓN debe compartir conocimiento, teorías psicológicas como los es el constructivismo, las aulas con la práctica de alumnos, constructivismo relacionado con compartir conocimiento, EDUCACIÓN implica una reforma educativa, teoría en donde predomonan teorias cognitivas, enseñanza y aprendizaje tiene cambios en la teoría, interacción entre alumnos, enseñanza y aprendizaje no cambia en la práctica educativa, EDUCACIÓN opuesto a la transmision de conocimiento, teorías psicológicas como los es el conductismo, conductismo predomona en las aulas, teoría en donde predomonan teorías psicológicas, las aulas con la práctica de profesores