Warning:
JavaScript is turned OFF. None of the links on this page will work until it is reactivated.
If you need help turning JavaScript On, click here.
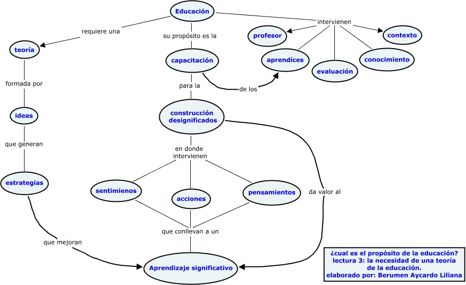
Este Cmap, tiene información relacionada con: lectura 3, Educación requiere una teoría, Educación su propósito es la capacitación, sentimienos que conllevan a un Aprendizaje significativo, teoría formada por ideas, Educación intervienen aprendíces, construcción designificados en donde intervienen acciones, Educación intervienen evaluación, acciones que conllevan a un Aprendizaje significativo, construcción designificados en donde intervienen sentimienos, ideas que generan estrategias, construcción designificados en donde intervienen pensamientos, Educación intervienen conocimiento, construcción designificados da valor al Aprendizaje significativo, estrategias que mejoran Aprendizaje significativo, capacitación para la construcción designificados, Educación intervienen contexto, Educación intervienen profesor, capacitación de los aprendíces, pensamientos que conllevan a un Aprendizaje significativo