Warning:
JavaScript is turned OFF. None of the links on this page will work until it is reactivated.
If you need help turning JavaScript On, click here.
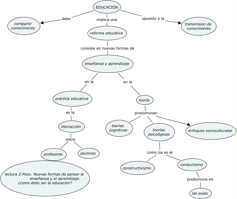
Este Cmap, tiene información relacionada con: lectura 2.0, EDUCACIÓN implica una reforma educativa, práctica educativa es la interacción, teoría predomonan enfoques socioculturales, teoría predomonan teorías psicológicas, teoría predomonan teorias cognitivas, teorías psicológicas como los es el constructivismo, reforma educativa consiste en nuevas formas de enseñanza y aprendizaje, conductismo predomona en las aulas, enseñanza y aprendizaje en la práctica educativa, EDUCACIÓN debe compartir conocimiento, enseñanza y aprendizaje en la teoría, interacción entre profesores, teorías psicológicas como los es el conductismo, EDUCACIÓN opuesto a la transmision de conocimiento, interacción entre alumnos