Warning:
JavaScript is turned OFF. None of the links on this page will work until it is reactivated.
If you need help turning JavaScript On, click here.
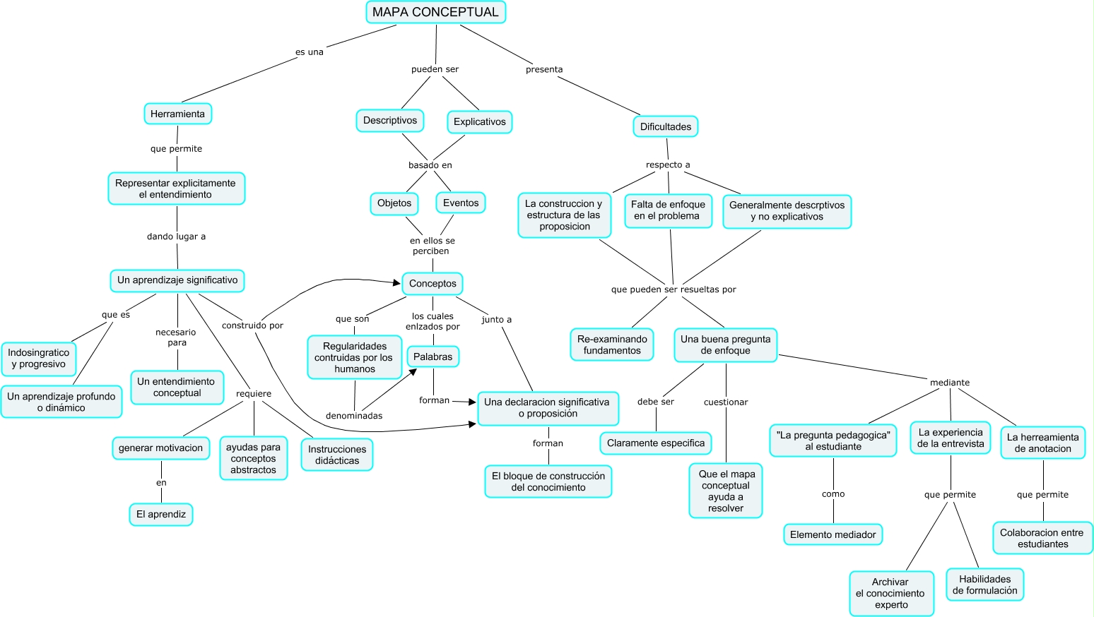
Este Cmap, tiene información relacionada con: Mapa conceptual, La construccion y estructura de las proposicion que pueden ser resueltas por Una buena pregunta de enfoque, Un aprendizaje significativo construido por Una declaracion significativa o proposición, Eventos basado en Objetos, Un aprendizaje significativo que es Un aprendizaje profundo o dinámico, MAPA CONCEPTUAL pueden ser Explicativos, Un aprendizaje significativo requiere Instrucciones didácticas, Conceptos los cuales enlzados por Palabras, Dificultades respecto a La construccion y estructura de las proposicion, Objetos en ellos se perciben Conceptos, Una buena pregunta de enfoque mediante La experiencia de la entrevista, Descriptivos basado en Objetos, La experiencia de la entrevista que permite Archivar el conocimiento experto, Una buena pregunta de enfoque debe ser Claramente especifica, MAPA CONCEPTUAL presenta Dificultades, Una buena pregunta de enfoque mediante La herreamienta de anotacion, Herramienta que permite Representar explicitamente el entendimiento, Un aprendizaje significativo construido por Conceptos, generar motivacion en El aprendiz, Un aprendizaje significativo que es Indosingratico y progresivo, MAPA CONCEPTUAL pueden ser Descriptivos