Warning:
JavaScript is turned OFF. None of the links on this page will work until it is reactivated.
If you need help turning JavaScript On, click here.
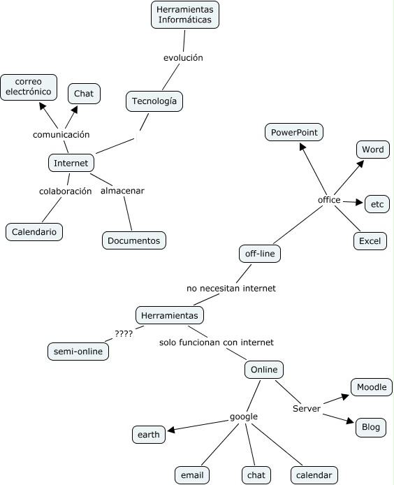
Este Cmap, tiene información relacionada con: Herramientas Virtuales, off-line office etc, Online google calendar, Tecnología Internet, Internet colaboración Calendario, Internet comunicación Chat, Online Server Moodle, off-line office Word, off-line no necesitan internet Herramientas, Online google chat, Internet almacenar Documentos, Online google email, off-line office Excel, Online Server Blog, Internet comunicación correo electrónico, Online google earth, off-line office PowerPoint, Herramientas ???? semi-online, Herramientas Informáticas evolución Tecnología, Herramientas solo funcionan con internet Online