Warning:
JavaScript is turned OFF. None of the links on this page will work until it is reactivated.
If you need help turning JavaScript On, click here.
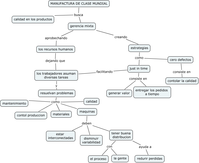
Este Cmap, tiene información relacionada con: manufactura clase mundial, los trabajadores asuman diversas tareas facilitando just in time, resuelvan problemas como maquinas, just in time consiste en entregar los pedidos a tiempo, tener buena distribucion con la gente, gerencia mixta aprobechando los recursos humanos, MANUFACTURA DE CLASE MUNDIAL busca gerencia mixta, estrategias como cero defectos, maquinas deben estar interconectadas, resuelvan problemas como contol produccion, estrategias como just in time, maquinas deben tener buena distribucion, gerencia mixta creando estrategias, cero defectos consiste en contolar la calidad, resuelvan problemas como calidad, los trabajadores asuman diversas tareas y resuelvan problemas, maquinas deben disminuir variabilidad, just in time consiste en generar valor, los recursos humanos dejando que los trabajadores asuman diversas tareas, resuelvan problemas como mantenimiento, tener buena distribucion ayuda a redurir perdidas