Warning:
JavaScript is turned OFF. None of the links on this page will work until it is reactivated.
If you need help turning JavaScript On, click here.
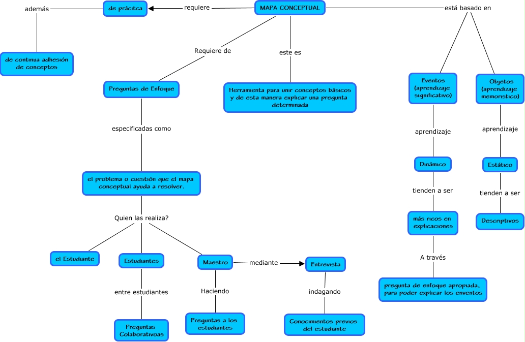
Este Cmap, tiene información relacionada con: Construcción de Mapas conceptuales, Estático tienden a ser Descriptivos, más ricos en explicaciones A través pregunta de enfoque apropiada, para poder explicar los enventos, MAPA CONCEPTUAL este es Herramienta para unir conceptos básicos y de esta manera explicar una pregunta determinada, el problema o cuestión que el mapa conceptual ayuda a resolver. Quien las realiza? Estudiantes, Dinámico tienden a ser más ricos en explicaciones, Objetos (aprendizaje memoristico) aprendizaje Estático, el problema o cuestión que el mapa conceptual ayuda a resolver. Quien las realiza? el Estudiante, Maestro Haciendo Preguntas a los estudiantes, Preguntas de Enfoque especificadas como el problema o cuestión que el mapa conceptual ayuda a resolver., MAPA CONCEPTUAL está basado en Eventos (aprendizaje significativo), Maestro mediante Entrevista, Eventos (aprendizaje significativo) aprendizaje Dinámico, MAPA CONCEPTUAL está basado en Objetos (aprendizaje memoristico), el problema o cuestión que el mapa conceptual ayuda a resolver. Quien las realiza? Maestro, de prácitca además de continua adhesión de conceptos, MAPA CONCEPTUAL Requiere de Preguntas de Enfoque, Entrevista indagando Conocimientos previos del estudiante, MAPA CONCEPTUAL requiere de prácitca, Estudiantes entre estudiantes Preguntas Colaborativoas