Warning:
JavaScript is turned OFF. None of the links on this page will work until it is reactivated.
If you need help turning JavaScript On, click here.
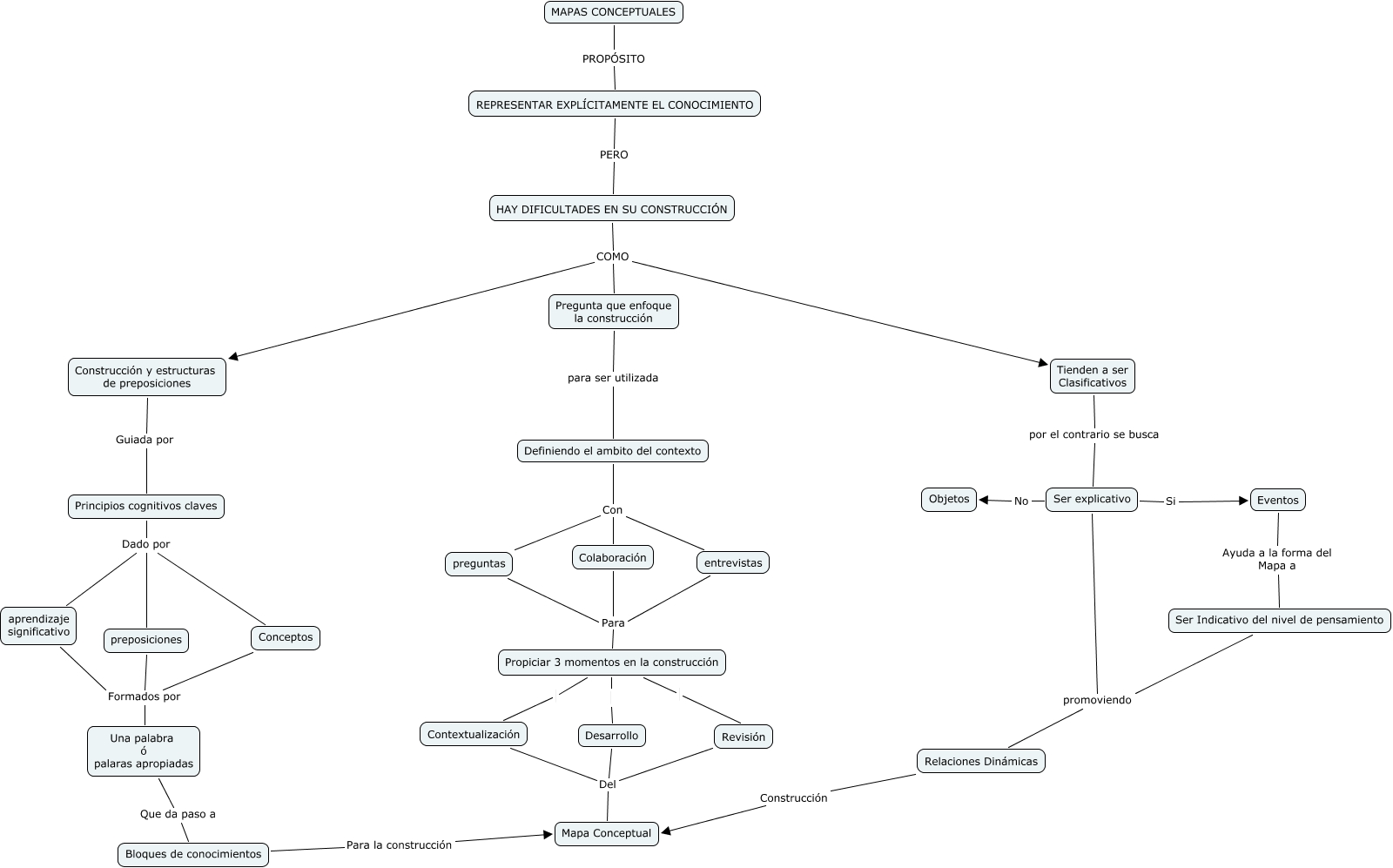
Este Cmap, tiene información relacionada con: mapas conceptuales santiago, Definiendo el ambito del contexto Con Colaboración, Pregunta que enfoque la construcción para ser utilizada Definiendo el ambito del contexto, Contextualización Del Mapa Conceptual, Colaboración Para Propiciar 3 momentos en la construcción, REPRESENTAR EXPLÍCITAMENTE EL CONOCIMIENTO PERO HAY DIFICULTADES EN SU CONSTRUCCIÓN, Propiciar 3 momentos en la construcción Contextualización, Ser Indicativo del nivel de pensamiento promoviendo Relaciones Dinámicas, Ser explicativo Si Eventos, Principios cognitivos claves Dado por preposiciones, Ser explicativo No Objetos, Principios cognitivos claves Dado por aprendizaje significativo, Tienden a ser Clasificativos por el contrario se busca Ser explicativo, HAY DIFICULTADES EN SU CONSTRUCCIÓN COMO Tienden a ser Clasificativos, preposiciones Formados por Una palabra ó palaras apropiadas, Ser explicativo promoviendo Relaciones Dinámicas, Definiendo el ambito del contexto Con entrevistas, Eventos Ayuda a la forma del Mapa a Ser Indicativo del nivel de pensamiento, HAY DIFICULTADES EN SU CONSTRUCCIÓN COMO Construcción y estructuras de preposiciones, preguntas Para Propiciar 3 momentos en la construcción, Revisión Del Mapa Conceptual