Warning:
JavaScript is turned OFF. None of the links on this page will work until it is reactivated.
If you need help turning JavaScript On, click here.
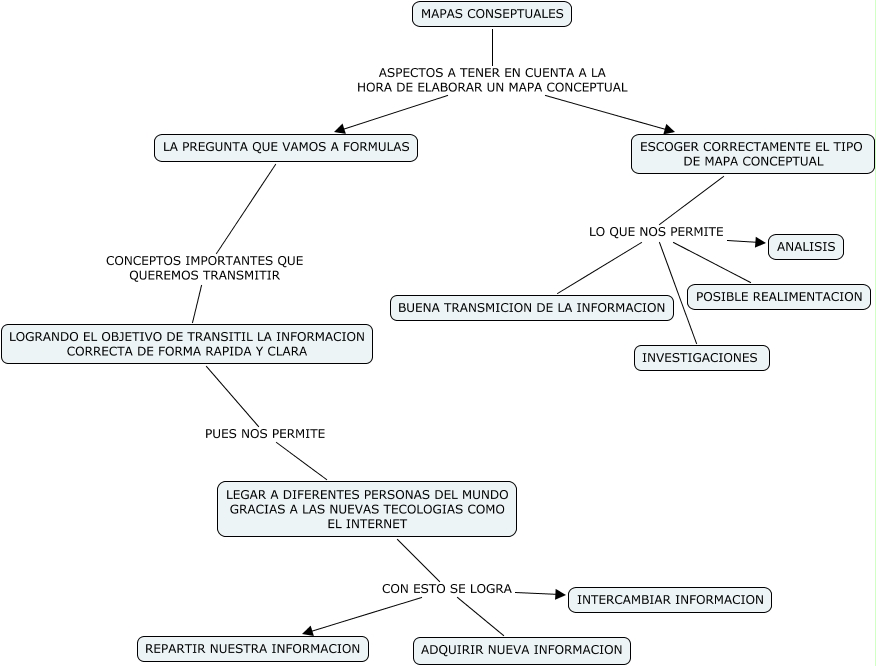
Este Cmap, tiene información relacionada con: Mapas conceptuales, LEGAR A DIFERENTES PERSONAS DEL MUNDO GRACIAS A LAS NUEVAS TECOLOGIAS COMO EL INTERNET CON ESTO SE LOGRA INTERCAMBIAR INFORMACION, LEGAR A DIFERENTES PERSONAS DEL MUNDO GRACIAS A LAS NUEVAS TECOLOGIAS COMO EL INTERNET CON ESTO SE LOGRA REPARTIR NUESTRA INFORMACION, LA PREGUNTA QUE VAMOS A FORMULAS CONCEPTOS IMPORTANTES QUE QUEREMOS TRANSMITIR LOGRANDO EL OBJETIVO DE TRANSITIL LA INFORMACION CORRECTA DE FORMA RAPIDA Y CLARA, MAPAS CONSEPTUALES ASPECTOS A TENER EN CUENTA A LA HORA DE ELABORAR UN MAPA CONCEPTUAL ESCOGER CORRECTAMENTE EL TIPO DE MAPA CONCEPTUAL, LOGRANDO EL OBJETIVO DE TRANSITIL LA INFORMACION CORRECTA DE FORMA RAPIDA Y CLARA PUES NOS PERMITE LEGAR A DIFERENTES PERSONAS DEL MUNDO GRACIAS A LAS NUEVAS TECOLOGIAS COMO EL INTERNET, ESCOGER CORRECTAMENTE EL TIPO DE MAPA CONCEPTUAL LO QUE NOS PERMITE INVESTIGACIONES, ESCOGER CORRECTAMENTE EL TIPO DE MAPA CONCEPTUAL LO QUE NOS PERMITE BUENA TRANSMICION DE LA INFORMACION, ESCOGER CORRECTAMENTE EL TIPO DE MAPA CONCEPTUAL LO QUE NOS PERMITE ANALISIS, LEGAR A DIFERENTES PERSONAS DEL MUNDO GRACIAS A LAS NUEVAS TECOLOGIAS COMO EL INTERNET CON ESTO SE LOGRA ADQUIRIR NUEVA INFORMACION, ESCOGER CORRECTAMENTE EL TIPO DE MAPA CONCEPTUAL LO QUE NOS PERMITE POSIBLE REALIMENTACION, MAPAS CONSEPTUALES ASPECTOS A TENER EN CUENTA A LA HORA DE ELABORAR UN MAPA CONCEPTUAL LA PREGUNTA QUE VAMOS A FORMULAS