Warning:
JavaScript is turned OFF. None of the links on this page will work until it is reactivated.
If you need help turning JavaScript On, click here.
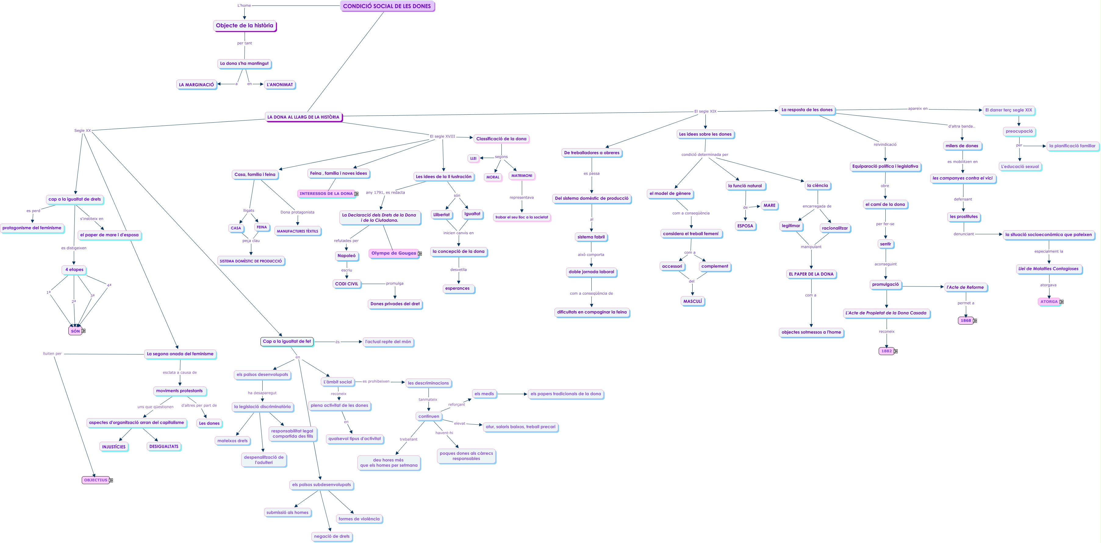
Este Cmap, tiene información relacionada con: LA DONA-paulapeña, Cap a la igualtat de fet és l'actual repte del món, La segona onada del feminisme esclata a causa de moviments protestants, La resposta de les dones d'altra banda.. milers de dones, LA DONA AL LLARG DE LA HISTÒRIA El segle XIX La resposta de les dones, plena activitat de les dones en qualsevol tipus d'activitat, La resposta de les dones apareix en El darrer terç segle XIX, Les idees sobre les dones condició determinada per la funció natural, LA DONA AL LLARG DE LA HISTÒRIA El segle XIX De treballadores a obreres, Casa, família i feina Dona protagonista MANUFACTURES TÈXTILS, Casa, família i feina lligats FEINA, Període d'entreguerra retorn a PROTOTIP DE DONA, Llibertat inicien canvis en la concepció de la dona, Equiparació política i legislativa obre el camí de la dona, continuen treballant deu hores més que els homes per setmana, cap a la igualtat de drets es distigeixen 4 etapes, Cap a la igualtat de fet en els països subdesenvolupats, Reclama dret propietat, doble jornada laboral com a conseqüència de dificultats en compaginar la feina, legitimar manipulant EL PAPER DE LA DONA, sistema fabril això comporta doble jornada laboral