Warning:
JavaScript is turned OFF. None of the links on this page will work until it is reactivated.
If you need help turning JavaScript On, click here.
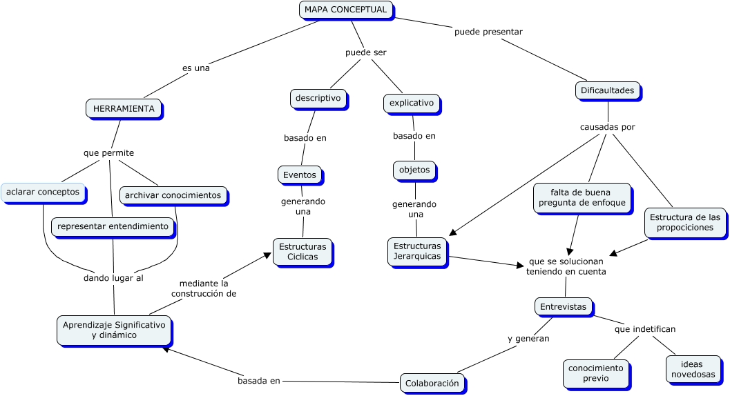
Este Cmap, tiene información relacionada con: Los Mapas Conceptuales, Entrevistas y generan Colaboración, HERRAMIENTA que permite aclarar conceptos, representar entendimiento dando lugar al Aprendizaje Significativo y dinámico, Estructuras Jerarquicas que se solucionan teniendo en cuenta Entrevistas, Eventos generando una Estructuras Ciclicas, Estructura de las propociciones que se solucionan teniendo en cuenta Entrevistas, Aprendizaje Significativo y dinámico mediante la construcción de Estructuras Ciclicas, HERRAMIENTA que permite representar entendimiento, MAPA CONCEPTUAL puede ser explicativo, MAPA CONCEPTUAL puede ser descriptivo, Dificaultades causadas por Estructura de las propociciones, Entrevistas que indetifican ideas novedosas, MAPA CONCEPTUAL puede presentar Dificaultades, Entrevistas que indetifican conocimiento previo, Dificaultades causadas por Estructuras Jerarquicas, descriptivo basado en Eventos, falta de buena pregunta de enfoque que se solucionan teniendo en cuenta Entrevistas, objetos generando una Estructuras Jerarquicas, Dificaultades causadas por falta de buena pregunta de enfoque, aclarar conceptos dando lugar al Aprendizaje Significativo y dinámico