Warning:
JavaScript is turned OFF. None of the links on this page will work until it is reactivated.
If you need help turning JavaScript On, click here.
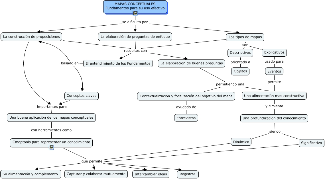
Este Cmap, tiene información relacionada con: Mapas conceptuales, Eventos permite Una alimentación mas constructiva, Dinámico que permite Intercambiar ideas, MAPAS CONCEPTUALES Fundamentos para su uso efectivo se dificulta por La elaboración de preguntas de enfoque, La elaboración de preguntas de enfoque resueltos con La elaboracion de buenas preguntas, MAPAS CONCEPTUALES Fundamentos para su uso efectivo se dificulta por Los tipos de mapas, El entendimiento de los Fundamentos basado en La construcción de proposiciones, MAPAS CONCEPTUALES Fundamentos para su uso efectivo se dificulta por La construcción de proposiciones, La elaboración de preguntas de enfoque resueltos con El entendimiento de los Fundamentos, Una profundizacion del conocimiento siendo Dinámico, Dinámico que permite Su alimentación y complemento, La elaboracion de buenas preguntas permitiendo una Contextualización y focalización del objetivo del mapa, Los tipos de mapas resueltos con El entendimiento de los Fundamentos, Descriptivos orientado a Objetos, Una profundizacion del conocimiento siendo Significativo, Significativo que permite Su alimentación y complemento, Cmaptools para representar un conocimiento que permite Registrar, Conceptos claves importantes para Una buena aplicación de los mapas conceptuales, La construcción de proposiciones importantes para Una buena aplicación de los mapas conceptuales, Una alimentación mas constructiva y cimienta Una profundizacion del conocimiento, Significativo que permite Registrar