Warning:
JavaScript is turned OFF. None of the links on this page will work until it is reactivated.
If you need help turning JavaScript On, click here.
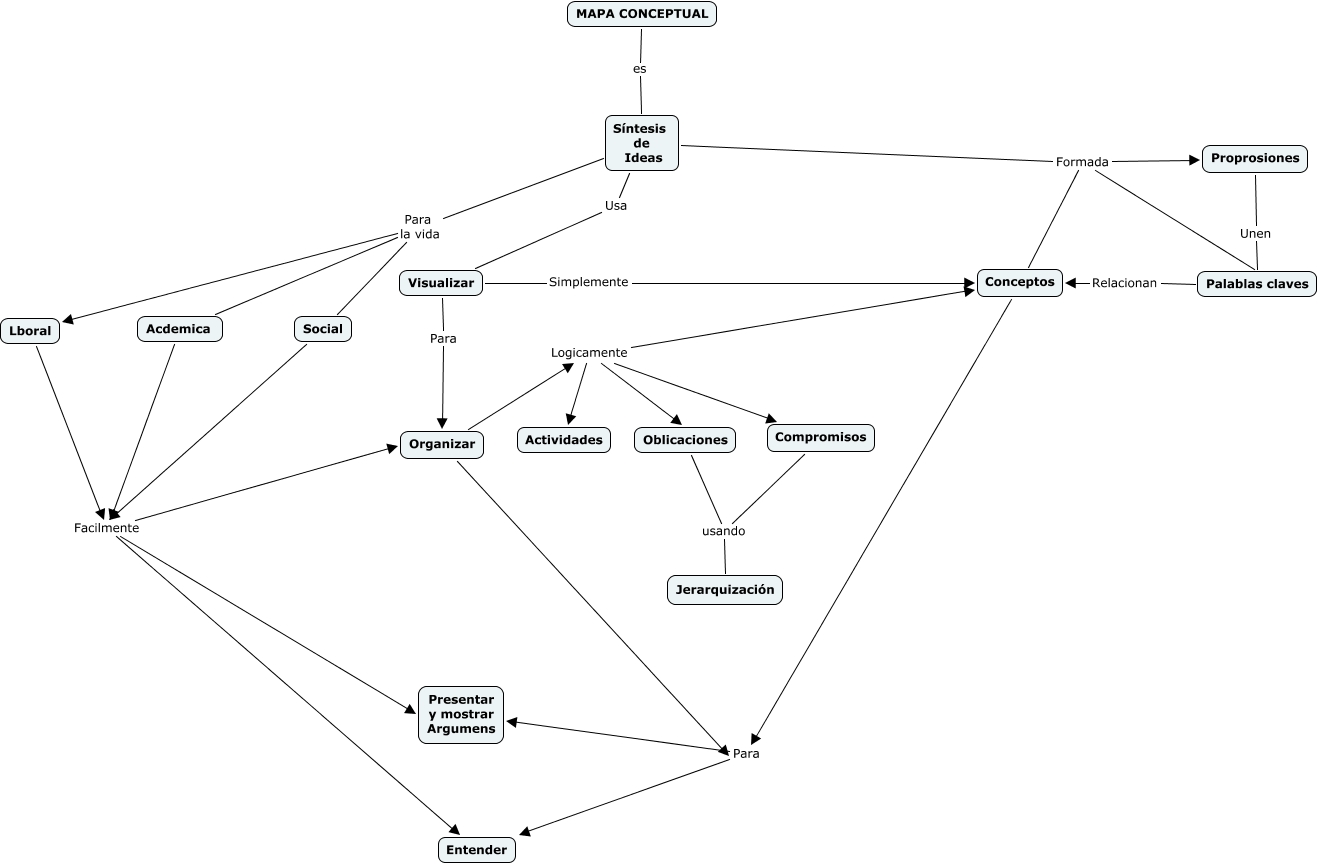
Este Cmap, tiene información relacionada con: Actividad 3, Lboral Facilmente Entender, Acdemica Facilmente Organizar, Conceptos Para Presentar y mostrar Argumens, Oblicaciones usando Jerarquización, Visualizar Para Organizar, Acdemica Facilmente Entender, Proprosiones Unen Palablas claves, Organizar Logicamente Conceptos, MAPA CONCEPTUAL es Síntesis de Ideas, Organizar Logicamente Oblicaciones, Síntesis de Ideas Formada Conceptos, Síntesis de Ideas Usa Visualizar, Lboral Facilmente Organizar, Síntesis de Ideas Formada Proprosiones, Visualizar Simplemente Conceptos, Organizar Logicamente Compromisos, Organizar Logicamente Actividades, Síntesis de Ideas Para la vida Acdemica, Palablas claves Relacionan Conceptos, Organizar Para Entender