Warning:
JavaScript is turned OFF. None of the links on this page will work until it is reactivated.
If you need help turning JavaScript On, click here.
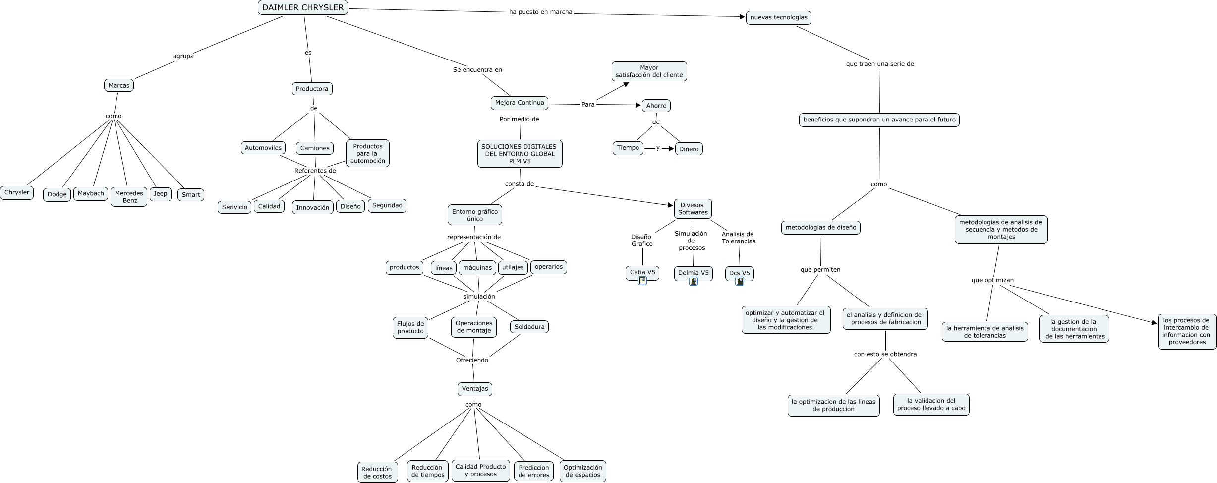
Este Cmap, tiene información relacionada con: Daymler Chrysler, Ahorro de Tiempo, el analisis y definicion de procesos de fabricacion con esto se obtendra la validacion del proceso llevado a cabo, líneas simulación Flujos de producto, metodologias de diseño que permiten el analisis y definicion de procesos de fabricacion, Soldadura Ofreciendo Ventajas, Ventajas como Reducción de tiempos, Ventajas como Optimización de espacios, DAIMLER CHRYSLER agrupa Marcas, Ahorro de Dinero, Marcas como Dodge, metodologias de diseño que permiten optimizar y automatizar el diseño y la gestion de las modificaciones., Mejora Continua Para Mayor satisfacción del cliente, productos simulación Flujos de producto, DAIMLER CHRYSLER Se encuentra en Mejora Continua, líneas simulación Soldadura, SOLUCIONES DIGITALES DEL ENTORNO GLOBAL PLM V5 consta de Divesos Softwares, DAIMLER CHRYSLER ha puesto en marcha nuevas tecnologias, metodologias de analisis de secuencia y metodos de montajes que optimizan la gestion de la documentacion de las herramientas, Divesos Softwares Diseño Grafico Catia V5, operarios simulación Soldadura