Warning:
JavaScript is turned OFF. None of the links on this page will work until it is reactivated.
If you need help turning JavaScript On, click here.
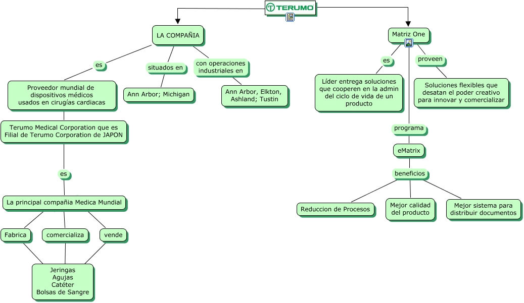
Este Cmap, tiene información relacionada con: Terumo, LA COMPAÑIA con operaciones industriales en Ann Arbor, Elkton, Ashland; Tustin, LA COMPAÑIA situados en Ann Arbor; Michigan, La principal compañia Medica Mundial vende, ???? LA COMPAÑIA, Proveedor mundial de dispositivos médicos usados en cirugías cardiacas ???? Terumo Medical Corporation que es Filial de Terumo Corporation de JAPON, La principal compañia Medica Mundial Fabrica, Matriz One proveen Soluciones flexibles que desatan el poder creativo para innovar y comercializar, Matriz One programa eMatrix, eMatrix beneficios Mejor calidad del producto, comercializa Jeringas Agujas Catéter Bolsas de Sangre, Terumo Medical Corporation que es Filial de Terumo Corporation de JAPON es La principal compañia Medica Mundial, Matriz One es Líder entrega soluciones que cooperen en la admin del ciclo de vida de un producto, Matriz One, vende Jeringas Agujas Catéter Bolsas de Sangre, Fabrica Jeringas Agujas Catéter Bolsas de Sangre, LA COMPAÑIA es Proveedor mundial de dispositivos médicos usados en cirugías cardiacas, eMatrix beneficios Mejor sistema para distribuir documentos, eMatrix beneficios Reduccion de Procesos, La principal compañia Medica Mundial comercializa