Warning:
JavaScript is turned OFF. None of the links on this page will work until it is reactivated.
If you need help turning JavaScript On, click here.
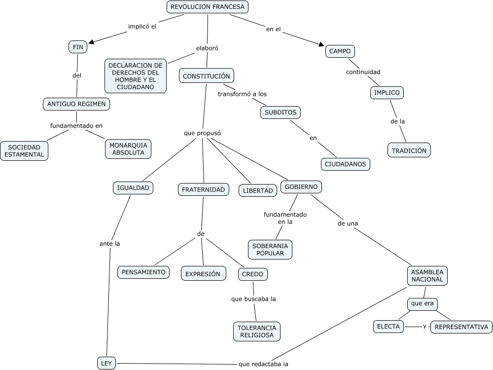
Este Cmap, tiene información relacionada con: EJERCICIO4, REVOLUCION FRANCESA implicó el FIN, IMPLICO de la TRADICIÓN, GOBIERNO de una ASAMBLEA NACIONAL, CONSTITUCIÓN transformó a los SUBDITOS, CONSTITUCIÓN que propusó LIBERTAD, FRATERNIDAD de CREDO, IGUALDAD ante la LEY, REVOLUCION FRANCESA en el CAMPO, SUBDITOS en CIUDADANOS, CONSTITUCIÓN que propusó GOBIERNO, ASAMBLEA NACIONAL ???? REPRESENTATIVA, FRATERNIDAD de EXPRESIÓN, REVOLUCION FRANCESA elaboró CONSTITUCIÓN, FRATERNIDAD de PENSAMIENTO, FIN del ANTIGUO REGIMEN, CAMPO continuidad IMPLICO, CREDO que buscaba la TOLERANCIA RELIGIOSA, ASAMBLEA NACIONAL ???? ELECTA, ELECTA y REPRESENTATIVA, CONSTITUCIÓN que propusó FRATERNIDAD