Warning:
JavaScript is turned OFF. None of the links on this page will work until it is reactivated.
If you need help turning JavaScript On, click here.
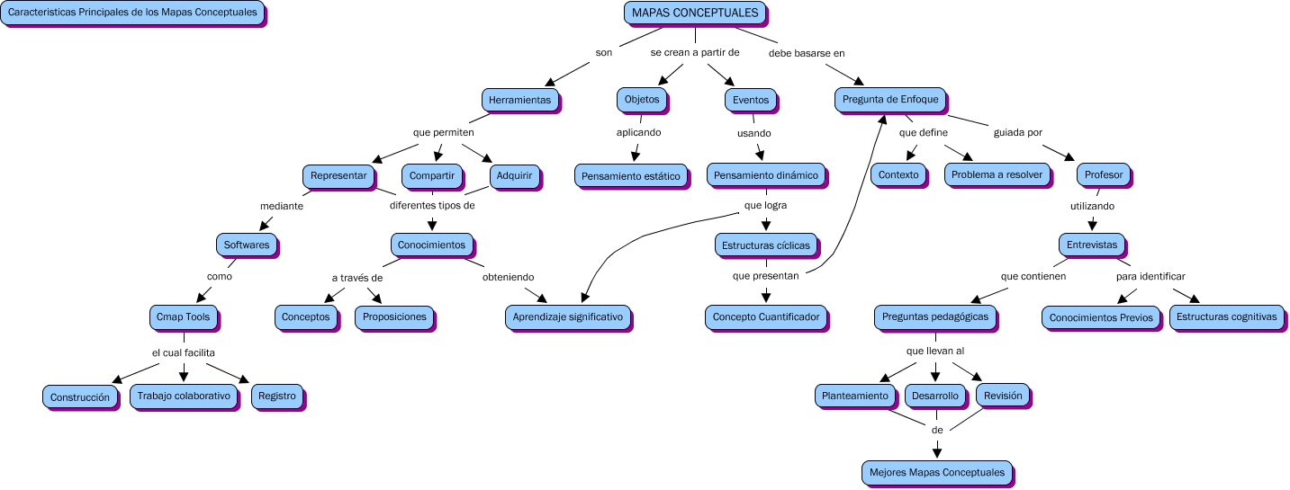
This Concept Map, created with IHMC CmapTools, has information related to: Mapas conceptuales, Objetos aplicando Pensamiento estático, Cmap Tools el cual facilita Construcción, Cmap Tools el cual facilita Registro, Pregunta de Enfoque guiada por Profesor, Adquirir diferentes tipos de Conocimientos, Conocimientos a través de Conceptos, Pregunta de Enfoque que define Contexto, Softwares como Cmap Tools, Estructuras cíclicas que presentan Pregunta de Enfoque, Herramientas que permiten Compartir, Revisión de Mejores Mapas Conceptuales, Conocimientos a través de Proposiciones, Preguntas pedagógicas que llevan al Revisión, Profesor utilizando Entrevistas, Herramientas que permiten Representar, MAPAS CONCEPTUALES se crean a partir de Eventos, Eventos usando Pensamiento dinámico, Pregunta de Enfoque que define Problema a resolver, Entrevistas que contienen Preguntas pedagógicas, Herramientas que permiten Adquirir