Warning:
JavaScript is turned OFF. None of the links on this page will work until it is reactivated.
If you need help turning JavaScript On, click here.
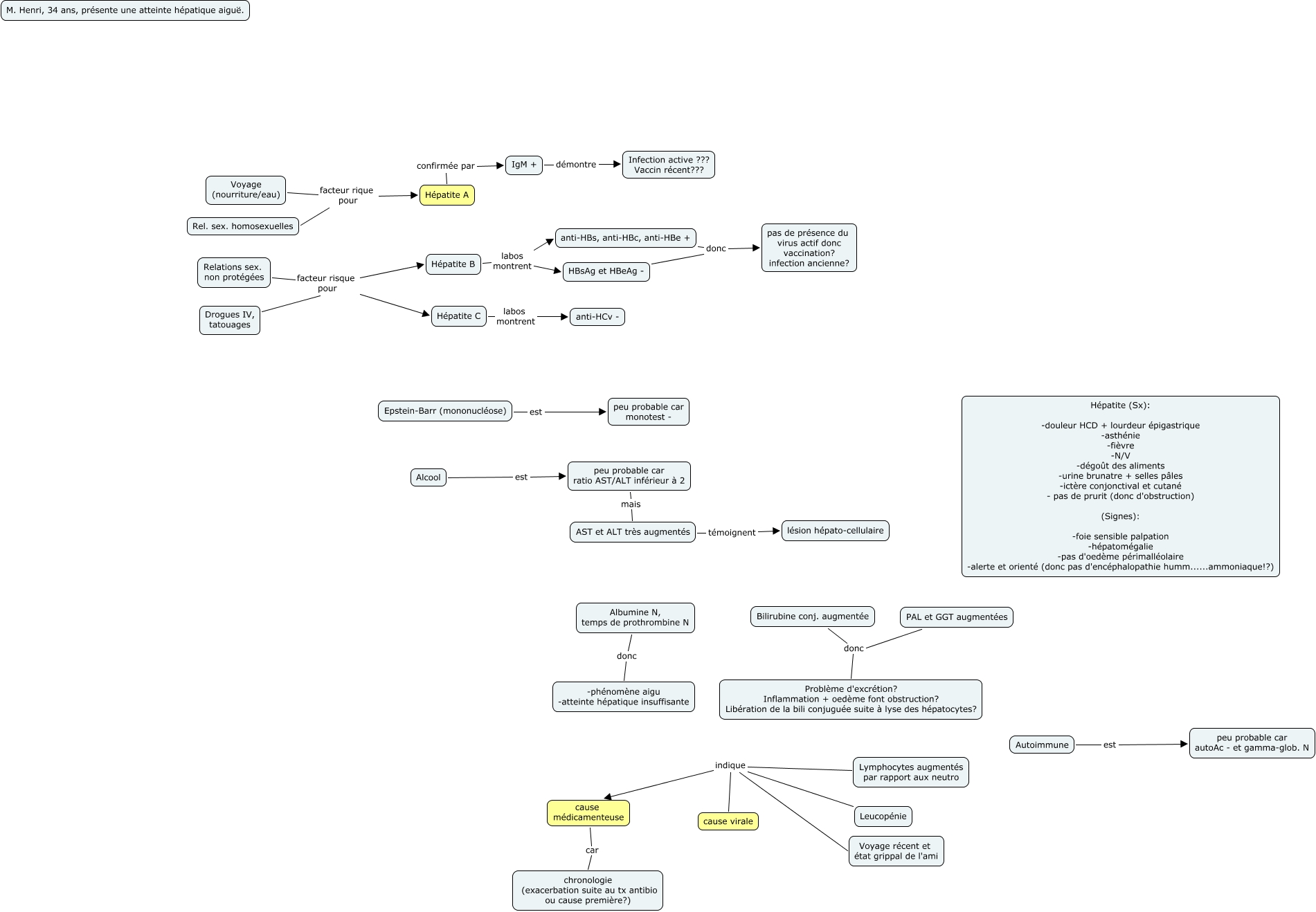
Cette carte conceptuelle, cree avec IHMC CmapTools, contient des informations liees a : APP 7 (aller), Drogues IV, tatouages facteur risque pour Hépatite B, Hépatite B labos montrent anti-HBs, anti-HBc, anti-HBe +, Bilirubine conj. augmentée donc Problème d'excrétion? Inflammation + oedème font obstruction? Libération de la bili conjuguée suite à lyse des hépatocytes?, Rel. sex. homosexuelles facteur rique pour Hépatite A, Relations sex. non protégées facteur risque pour Hépatite B, Lymphocytes augmentés par rapport aux neutro indique cause médicamenteuse, peu probable car ratio AST/ALT inférieur à 2 mais AST et ALT très augmentés, IgM + démontre Infection active ??? Vaccin récent???, Relations sex. non protégées facteur risque pour Hépatite C, Hépatite A confirmée par IgM +, Hépatite B labos montrent HBsAg et HBeAg -, Hépatite C labos montrent anti-HCv -, Leucopénie indique Voyage récent et état grippal de l'ami, Leucopénie indique cause médicamenteuse, HBsAg et HBeAg - donc pas de présence du virus actif donc vaccination? infection ancienne?, Leucopénie indique cause virale, anti-HBs, anti-HBc, anti-HBe + donc pas de présence du virus actif donc vaccination? infection ancienne?, Lymphocytes augmentés par rapport aux neutro indique cause virale, Albumine N, temps de prothrombine N donc -phénomène aigu -atteinte hépatique insuffisante, AST et ALT très augmentés témoignent lésion hépato-cellulaire