Warning:
JavaScript is turned OFF. None of the links on this page will work until it is reactivated.
If you need help turning JavaScript On, click here.
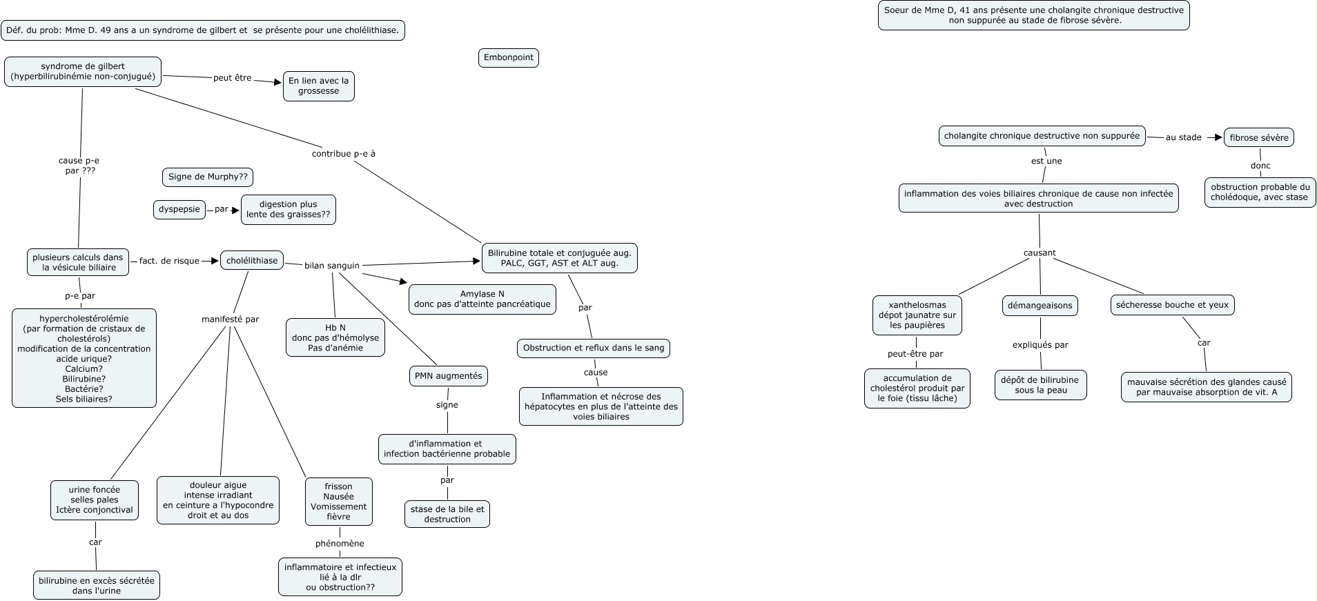
Cette carte conceptuelle, cree avec IHMC CmapTools, contient des informations liees a : app 6 aller, sécheresse bouche et yeux car mauvaise sécrétion des glandes causé par mauvaise absorption de vit. A, inflammation des voies biliaires chronique de cause non infectée avec destruction causant démangeaisons, plusieurs calculs dans la vésicule biliaire p-e par hypercholestérolémie (par formation de cristaux de cholestérols) modification de la concentration acide urique? Calcium? Bilirubine? Bactérie? Sels biliaires?, cholélithiase bilan sanguin Bilirubine totale et conjuguée aug. PALC, GGT, AST et ALT aug., cholélithiase manifesté par frisson Nausée Vomissement fièvre, cholélithiase bilan sanguin Hb N donc pas d'hémolyse Pas d'anémie, urine foncée selles pales Ictère conjonctival car bilirubine en excès sécrétée dans l'urine, Obstruction et reflux dans le sang cause Inflammation et nécrose des hépatocytes en plus de l'atteinte des voies biliaires, syndrome de gilbert (hyperbilirubinémie non-conjugué) peut être En lien avec la grossesse, syndrome de gilbert (hyperbilirubinémie non-conjugué) cause p-e par ??? plusieurs calculs dans la vésicule biliaire, PMN augmentés signe d'inflammation et infection bactérienne probable, cholélithiase manifesté par douleur aigue intense irradiant en ceinture a l'hypocondre droit et au dos, cholélithiase bilan sanguin Amylase N donc pas d'atteinte pancréatique, frisson Nausée Vomissement fièvre phénomène inflammatoire et infectieux lié à la dlr ou obstruction??, plusieurs calculs dans la vésicule biliaire fact. de risque cholélithiase, inflammation des voies biliaires chronique de cause non infectée avec destruction causant sécheresse bouche et yeux, inflammation des voies biliaires chronique de cause non infectée avec destruction causant xanthelosmas dépot jaunatre sur les paupières, cholangite chronique destructive non suppurée au stade fibrose sévère, syndrome de gilbert (hyperbilirubinémie non-conjugué) contribue p-e à Bilirubine totale et conjuguée aug. PALC, GGT, AST et ALT aug., Bilirubine totale et conjuguée aug. PALC, GGT, AST et ALT aug. par Obstruction et reflux dans le sang