Warning:
JavaScript is turned OFF. None of the links on this page will work until it is reactivated.
If you need help turning JavaScript On, click here.
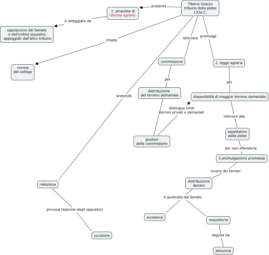
Questa Mappa Concettuale ha informazioni correlate a: riforma agraria, commissione per giudizio della commissione, Tiberio Gracco tribuno della plebe 133a.C. promulga 2. legge agraria, 3.promulgazione promessa invece dei terreni distribuzione denaro, Tiberio Gracco tribuno della plebe 133a.C. istituisce commissione, disponibilità di maggior terreno demaniale inferiore alle aspettative della plebe, distribuzione denaro è giudicata dal Senato eccessiva, rielezione provoca reazione degli oppositori uccisione, aspettative della plebe per non offenderla 3.promulgazione promessa, requisitoria seguita da denuncia, 1. proposta di riforma agraria è osteggiata da opposizione del Senato e dell'ordine equestre, appoggiati dall'altro tribuno