Warning:
JavaScript is turned OFF. None of the links on this page will work until it is reactivated.
If you need help turning JavaScript On, click here.
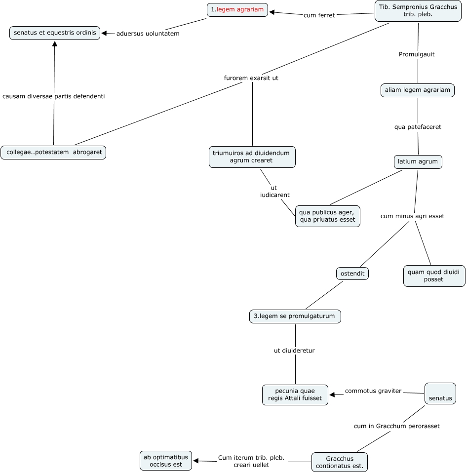
Questa Mappa Concettuale ha informazioni correlate a: riforma agraria-Latino, ostendit 3.legem se promulgaturum, latium agrum qua publicus ager, qua priuatus esset, Tib. Sempronius Gracchus trib. pleb. furorem exarsit ut collegae..potestatem abrogaret, senatus commotus graviter pecunia quae regis Attali fuisset, triumuiros ad diuidendum agrum crearet ut iudicarent qua publicus ager, qua priuatus esset, latium agrum cum minus agri esset quam quod diuidi posset, 1.legem agrariam aduersus uoluntatem senatus et equestris ordinis, collegae..potestatem abrogaret causam diversae partis defendenti senatus et equestris ordinis, Tib. Sempronius Gracchus trib. pleb. cum ferret 1.legem agrariam, 3.legem se promulgaturum ut diuideretur pecunia quae regis Attali fuisset