Warning:
JavaScript is turned OFF. None of the links on this page will work until it is reactivated.
If you need help turning JavaScript On, click here.
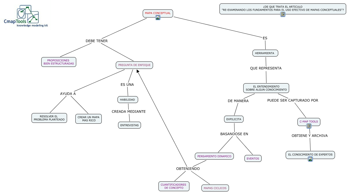
Este Cmap, tiene información relacionada con: actividad 3, PREGUNTA DE ENFOQUE AYUDA A CREAR UN MAPA MAS RICO, MAPA CONCEPTUAL ES HERRAMIENTA, EXPILICITA BASANDOSE EN EVENTOS, PENSAMIENTO DINAMICO OBTENIENDO PREGUNTA DE ENFOQUE, EL ENTENDIMIENTO SOBRE ALGUN CONOCIMIENTO PUEDE SER CAPTURADO POR C-MAP TOOLS, EL ENTENDIMIENTO SOBRE ALGUN CONOCIMIENTO DE MANERA EXPILICITA, C-MAP TOOLS OBTIENE Y ARCHIVA EL CONOCIMIENTO DE EXPERTOS, HERRAMIENTA QUE REPRESENTA EL ENTENDIMIENTO SOBRE ALGUN CONOCIMIENTO, PENSAMIENTO DINAMICO OBTENIENDO CUANTIFICADORES DE CONCEPTO, PENSAMIENTO DINAMICO OBTENIENDO MAPAS CICLICOS, HABILIDAD CREADA MEDIANTE ENTREVISTAS, PREGUNTA DE ENFOQUE AYUDA A RESOLVER EL PROBLEMA PLANTEADO, MAPA CONCEPTUAL DEBE TENER PROPOSICIONES BIEN ESTRUCTURADAS, EXPILICITA BASANDOSE EN PENSAMIENTO DINAMICO, MAPA CONCEPTUAL DEBE TENER PREGUNTA DE ENFOQUE, PREGUNTA DE ENFOQUE ES UNA HABILIDAD