IHMC Public Cmaps

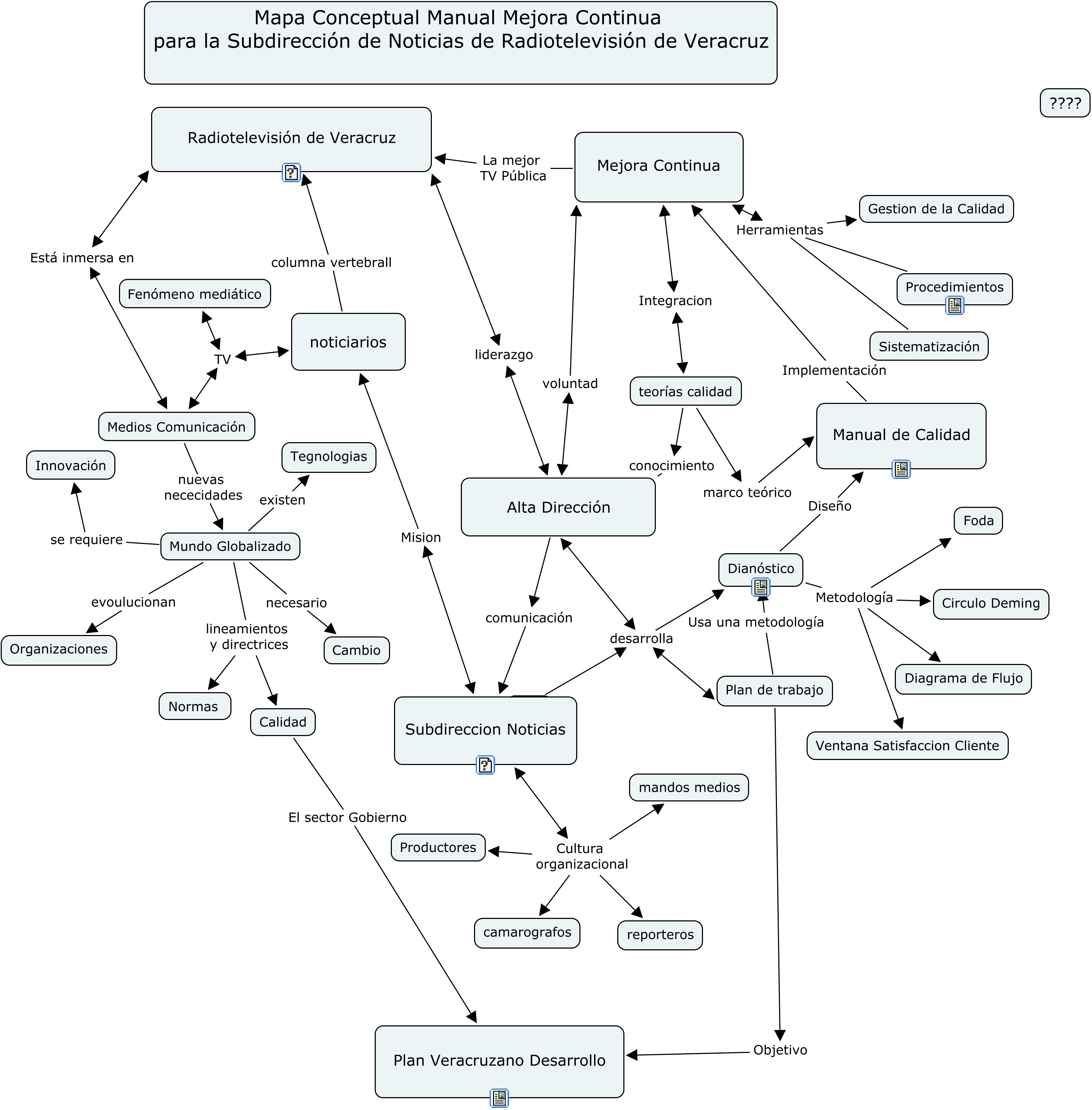
        MAESTRIA EN GESTION DE LA CALIDAD UV
        Alfredo Romero Salas

            DOCUMENTO INICIAL.cmap
            Mapa_Conceptual_Mejora_Continua_RTV_Noticias.jpg