Warning:
JavaScript is turned OFF. None of the links on this page will work until it is reactivated.
If you need help turning JavaScript On, click here.
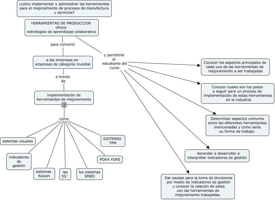
Este Cmap, tiene información relacionada con: HERRAMIENTAS DE PRODUCCION 2009, implementación de herramientas de mejoramiento como SISTEMAS TPM, implementación de herramientas de mejoramiento como sistemas visuales, HERRAMIENTAS DE PRODUCCION ofrece estrategias de aprendizaje colaborativo y permitirle al estudiante del curso Dar pautas para la toma de decisiones por medio de indicadores de gestión y conocer la relación de estos con las herramientas de mejoramiento trabajadas., HERRAMIENTAS DE PRODUCCION ofrece estrategias de aprendizaje colaborativo y permitirle al estudiante del curso Conocer cuales son los pasos a seguir para un proceso de implementación de estas herramientas en la industria, implementación de herramientas de mejoramiento como POKA YOKE, HERRAMIENTAS DE PRODUCCION ofrece estrategias de aprendizaje colaborativo y permitirle al estudiante del curso Conocer los aspectos principales de cada una de las herramientas de mejoramiento a ser trabajadas, implementación de herramientas de mejoramiento como sistemas Kaizen, implementación de herramientas de mejoramiento como los sistemas SMED, HERRAMIENTAS DE PRODUCCION ofrece estrategias de aprendizaje colaborativo para convertir a las empresas en empresas de categoría mundial, implementación de herramientas de mejoramiento como las 5S´, HERRAMIENTAS DE PRODUCCION ofrece estrategias de aprendizaje colaborativo y permitirle al estudiante del curso Aprender a desarrollar e interpretar indicadores de gestión, implementación de herramientas de mejoramiento como indicadores de gestión, HERRAMIENTAS DE PRODUCCION ofrece estrategias de aprendizaje colaborativo y permitirle al estudiante del curso Determinar aspectos comunes entre las diferentes herramientas mencionadas y como sería su forma de trabajo., a las empresas en empresas de categoría mundial a través de implementación de herramientas de mejoramiento