Warning:
JavaScript is turned OFF. None of the links on this page will work until it is reactivated.
If you need help turning JavaScript On, click here.
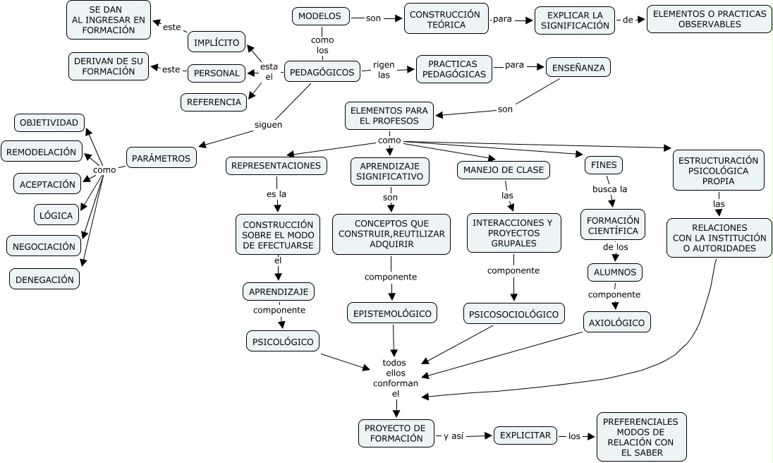
Este Cmap, tiene información relacionada con: 5 Modelo pedagogico, CONCEPTOS QUE CONSTRUIR,REUTILIZAR ADQUIRIR componente EPISTEMOLÓGICO, FINES busca la FORMACIÓN CIENTÍFICA, CONSTRUCCIÓN SOBRE EL MODO DE EFECTUARSE el APRENDIZAJE, PARÁMETROS como LÓGICA, PEDAGÓGICOS esta el PERSONAL, FORMACIÓN CIENTÍFICA de los ALUMNOS, PARÁMETROS como REMODELACIÓN, PEDAGÓGICOS siguen PARÁMETROS, CONSTRUCCIÓN TEÓRICA para EXPLICAR LA SIGNIFICACIÓN, MODELOS como los PEDAGÓGICOS, EPISTEMOLÓGICO todos ellos conforman el PROYECTO DE FORMACIÓN, ESTRUCTURACIÓN PSICOLÓGICA PROPIA las RELACIONES CON LA INSTITUCIÓN O AUTORIDADES, PARÁMETROS como DENEGACIÓN, PEDAGÓGICOS esta el IMPLÍCITO, PROYECTO DE FORMACIÓN y así EXPLICITAR, PEDAGÓGICOS esta el REFERENCIA, ELEMENTOS PARA EL PROFESOS como MANEJO DE CLASE, MANEJO DE CLASE las INTERACCIONES Y PROYECTOS GRUPALES, PERSONAL este DERIVAN DE SU FORMACIÓN, ELEMENTOS PARA EL PROFESOS como REPRESENTACIONES