Warning:
JavaScript is turned OFF. None of the links on this page will work until it is reactivated.
If you need help turning JavaScript On, click here.
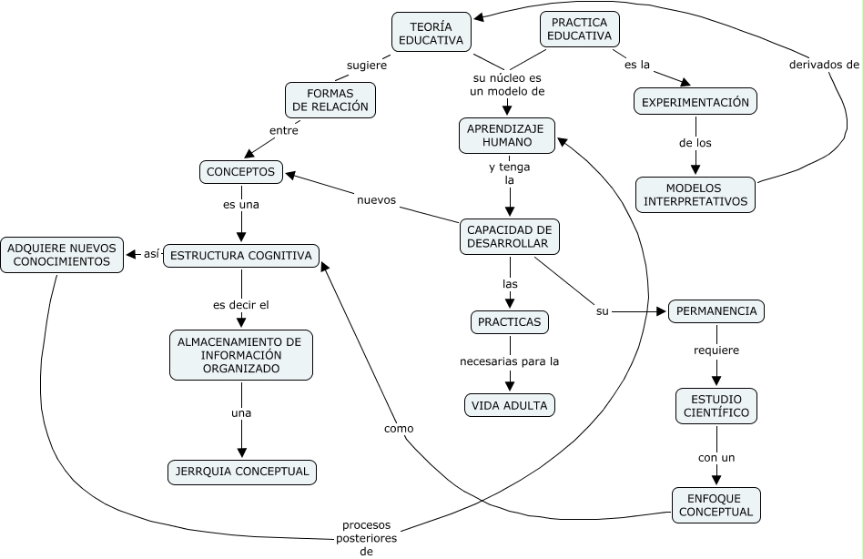
Este Cmap, tiene información relacionada con: 4Teoria y practica de la educación, CAPACIDAD DE DESARROLLAR su PERMANENCIA, PRACTICA EDUCATIVA es la EXPERIMENTACIÓN, ESTRUCTURA COGNITIVA es decir el ALMACENAMIENTO DE INFORMACIÓN ORGANIZADO, EXPERIMENTACIÓN de los MODELOS INTERPRETATIVOS, PRACTICAS necesarias para la VIDA ADULTA, ALMACENAMIENTO DE INFORMACIÓN ORGANIZADO una JERRQUIA CONCEPTUAL, ESTRUCTURA COGNITIVA así ADQUIERE NUEVOS CONOCIMIENTOS, ADQUIERE NUEVOS CONOCIMIENTOS procesos posteriores de APRENDIZAJE HUMANO, APRENDIZAJE HUMANO y tenga la CAPACIDAD DE DESARROLLAR, PRACTICA EDUCATIVA su núcleo es un modelo de APRENDIZAJE HUMANO, ESTUDIO CIENTÍFICO con un ENFOQUE CONCEPTUAL, ENFOQUE CONCEPTUAL como ESTRUCTURA COGNITIVA, TEORÍA EDUCATIVA sugiere FORMAS DE RELACIÓN, CONCEPTOS es una ESTRUCTURA COGNITIVA, PERMANENCIA requiere ESTUDIO CIENTÍFICO, FORMAS DE RELACIÓN entre CONCEPTOS, CAPACIDAD DE DESARROLLAR nuevos CONCEPTOS, TEORÍA EDUCATIVA su núcleo es un modelo de APRENDIZAJE HUMANO, CAPACIDAD DE DESARROLLAR las PRACTICAS, MODELOS INTERPRETATIVOS derivados de TEORÍA EDUCATIVA