Warning:
JavaScript is turned OFF. None of the links on this page will work until it is reactivated.
If you need help turning JavaScript On, click here.
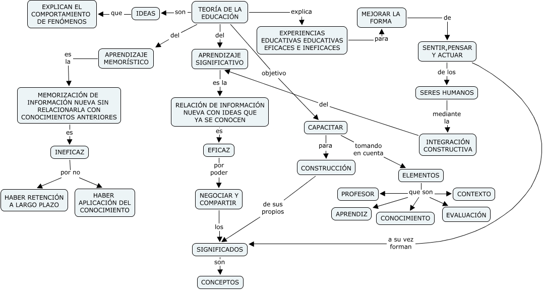
Este Cmap, tiene información relacionada con: 3 La necesidad de una teoria de la educacion, ELEMENTOS que son EVALUACIÓN, SIGNIFICADOS son CONCEPTOS, ELEMENTOS que son CONOCIMIENTO, SENTIR,PENSAR Y ACTUAR de los SERES HUMANOS, ELEMENTOS que son PROFESOR, INEFICAZ por no HABER APLICACIÓN DEL CONOCIMIENTO, INTEGRACIÓN CONSTRUCTIVA del APRENDIZAJE SIGNIFICATIVO, APRENDIZAJE SIGNIFICATIVO es la RELACIÓN DE INFORMACIÓN NUEVA CON IDEAS QUE YA SE CONOCEN, CONSTRUCCIÓN de sus propios SIGNIFICADOS, IDEAS que EXPLICAN EL COMPORTAMIENTO DE FENÓMENOS, ELEMENTOS que son APRENDIZ, TEORÍA DE LA EDUCACIÓN explica EXPERIENCIAS EDUCATIVAS EDUCATIVAS EFICACES E INEFICACES, TEORÍA DE LA EDUCACIÓN objetivo CAPACITAR, CAPACITAR para CONSTRUCCIÓN, APRENDIZAJE MEMORÍSTICO es la MEMORIZACIÓN DE INFORMACIÓN NUEVA SIN RELACIONARLA CON CONOCIMIENTOS ANTERIORES, TEORÍA DE LA EDUCACIÓN son IDEAS, MEJORAR LA FORMA de SENTIR,PENSAR Y ACTUAR, CAPACITAR tomando en cuenta ELEMENTOS, SENTIR,PENSAR Y ACTUAR a su vez forman SIGNIFICADOS, MEMORIZACIÓN DE INFORMACIÓN NUEVA SIN RELACIONARLA CON CONOCIMIENTOS ANTERIORES es INEFICAZ