Warning:
JavaScript is turned OFF. None of the links on this page will work until it is reactivated.
If you need help turning JavaScript On, click here.
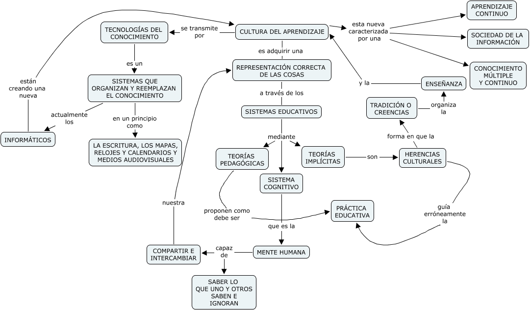
Este Cmap, tiene información relacionada con: 2 La nueva cultura del aprendizaje en la sociedad del conocimiento, TEORÍAS IMPLÍCITAS son HERENCIAS CULTURALES, CULTURA DEL APRENDIZAJE esta nueva caracterizada por una SOCIEDAD DE LA INFORMACIÓN, SISTEMAS QUE ORGANIZAN Y REEMPLAZAN EL CONOCIMIENTO en un principio como LA ESCRITURA, LOS MAPAS, RELOJES Y CALENDARIOS Y MEDIOS AUDIOVISUALES, CULTURA DEL APRENDIZAJE se transmite por TECNOLOGÍAS DEL CONOCIMIENTO, TEORÍAS PEDAGÓGICAS proponen como debe ser PRÁCTICA EDUCATIVA, TRADICIÓN O CREENCIAS organiza la ENSEÑANZA, CULTURA DEL APRENDIZAJE esta nueva caracterizada por una APRENDIZAJE CONTINUO, ENSEÑANZA y la CULTURA DEL APRENDIZAJE, CULTURA DEL APRENDIZAJE es adquirir una REPRESENTACIÓN CORRECTA DE LAS COSAS, CULTURA DEL APRENDIZAJE esta nueva caracterizada por una CONOCIMIENTO MÚLTIPLE Y CONTINUO, REPRESENTACIÓN CORRECTA DE LAS COSAS a través de los SISTEMAS EDUCATIVOS, INFORMÁTICOS están creando una nueva CULTURA DEL APRENDIZAJE, HERENCIAS CULTURALES guía erróneamente la PRÁCTICA EDUCATIVA, TECNOLOGÍAS DEL CONOCIMIENTO es un SISTEMAS QUE ORGANIZAN Y REEMPLAZAN EL CONOCIMIENTO, MENTE HUMANA capaz de SABER LO QUE UNO Y OTROS SABEN E IGNORAN, SISTEMA COGNITIVO que es la MENTE HUMANA, HERENCIAS CULTURALES forma en que la TRADICIÓN O CREENCIAS, MENTE HUMANA capaz de COMPARTIR E INTERCAMBIAR, SISTEMAS EDUCATIVOS mediante TEORÍAS PEDAGÓGICAS, SISTEMAS EDUCATIVOS mediante TEORÍAS IMPLÍCITAS