Warning:
JavaScript is turned OFF. None of the links on this page will work until it is reactivated.
If you need help turning JavaScript On, click here.
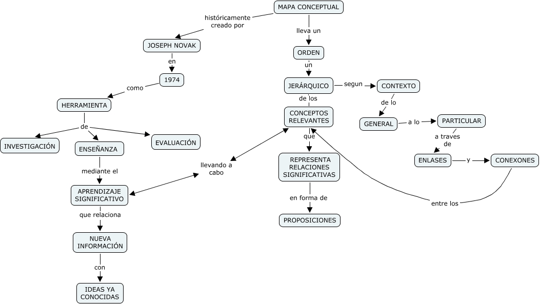
Este Cmap, tiene información relacionada con: 1 Mapas conceptuales, JERÁRQUICO segun CONTEXTO, CONCEPTOS RELEVANTES que REPRESENTA RELACIONES SIGNIFICATIVAS, CONEXONES entre los CONCEPTOS RELEVANTES, ENLASES y CONEXONES, HERRAMIENTA de EVALUACIÓN, CONTEXTO de lo GENERAL, MAPA CONCEPTUAL lleva un ORDEN, PARTICULAR a traves de ENLASES, REPRESENTA RELACIONES SIGNIFICATIVAS en forma de PROPOSICIONES, NUEVA INFORMACIÓN con IDEAS YA CONOCIDAS, APRENDIZAJE SIGNIFICATIVO que relaciona NUEVA INFORMACIÓN, JOSEPH NOVAK en 1974, HERRAMIENTA de INVESTIGACIÓN, JERÁRQUICO de los CONCEPTOS RELEVANTES, 1974 como HERRAMIENTA, HERRAMIENTA de ENSEÑANZA, ORDEN un JERÁRQUICO, ENSEÑANZA mediante el APRENDIZAJE SIGNIFICATIVO, GENERAL a lo PARTICULAR, CONCEPTOS RELEVANTES llevando a cabo APRENDIZAJE SIGNIFICATIVO