Warning:
JavaScript is turned OFF. None of the links on this page will work until it is reactivated.
If you need help turning JavaScript On, click here.
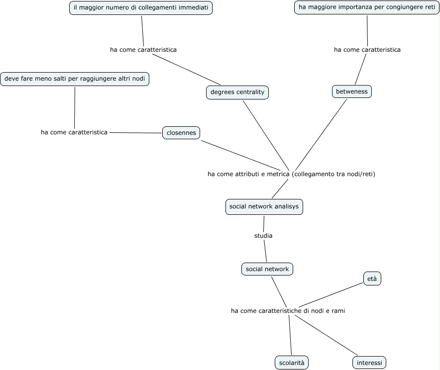
Questa Cmap, creata con IHMC CmapTools, contiene informazioni relative a: roberto passaro, social network ha come caratteristiche di nodi e rami interessi, degrees centrality ha come caratteristica il maggior numero di collegamenti immediati, social network analisys ha come attributi e metrica (collegamento tra nodi/reti) degrees centrality, social network analisys ha come attributi e metrica (collegamento tra nodi/reti) betweness, social network ha come caratteristiche di nodi e rami scolarità, social network analisys studia social network, social network analisys ha come attributi e metrica (collegamento tra nodi/reti) closennes, betweness ha come caratteristica ha maggiore importanza per congiungere reti, closennes ha come caratteristica deve fare meno salti per raggiungere altri nodi, social network ha come caratteristiche di nodi e rami età