Warning:
JavaScript is turned OFF. None of the links on this page will work until it is reactivated.
If you need help turning JavaScript On, click here.
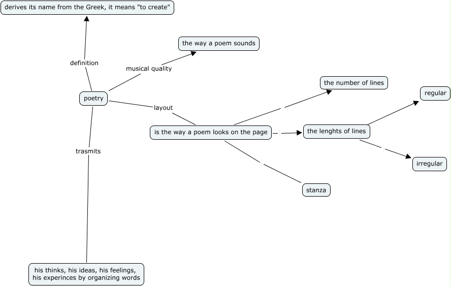
Questa Mappa Concettuale ha informazioni correlate a: Russo S., Del Chicca, Cellesi poetry, is the way a poem looks on the page the number of lines, poetry trasmits his thinks, his ideas, his feelings, his experinces by organizing words, poetry musical quality the way a poem sounds, the lenghts of lines ???? regular, is the way a poem looks on the page stanza, poetry definition derives its name from the Greek, it means "to create", poetry layout is the way a poem looks on the page, the lenghts of lines irregular, is the way a poem looks on the page the lenghts of lines