Warning:
JavaScript is turned OFF. None of the links on this page will work until it is reactivated.
If you need help turning JavaScript On, click here.
The Concept Map you are trying to access has information related to:
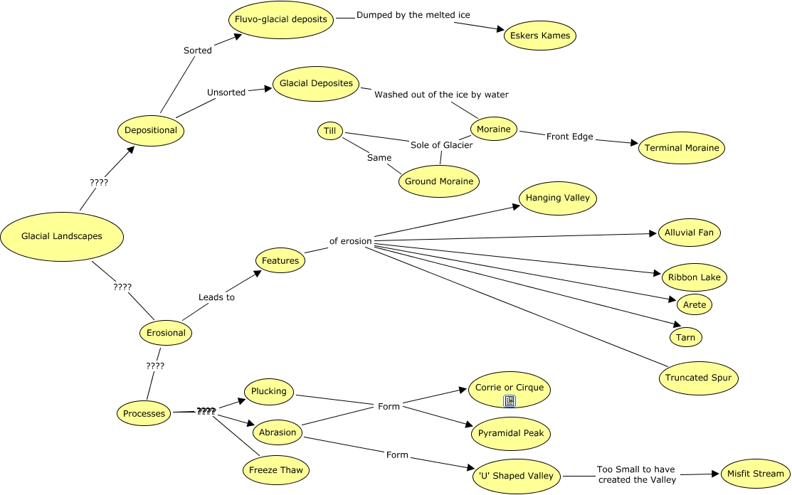
Glaciation, Features of erosion Tarn, 'U' Shaped Valley Too Small to have created the Valley Misfit Stream, Erosional Leads to Features, Plucking Form Pyramidal Peak, Plucking Form Corrie or Cirque, Depositional Unsorted Glacial Deposites, Glacial Landscapes ???? Depositional, Features of erosion Alluvial Fan, Erosional ???? Processes, Till Same Ground Moraine