Warning:
JavaScript is turned OFF. None of the links on this page will work until it is reactivated.
If you need help turning JavaScript On, click here.
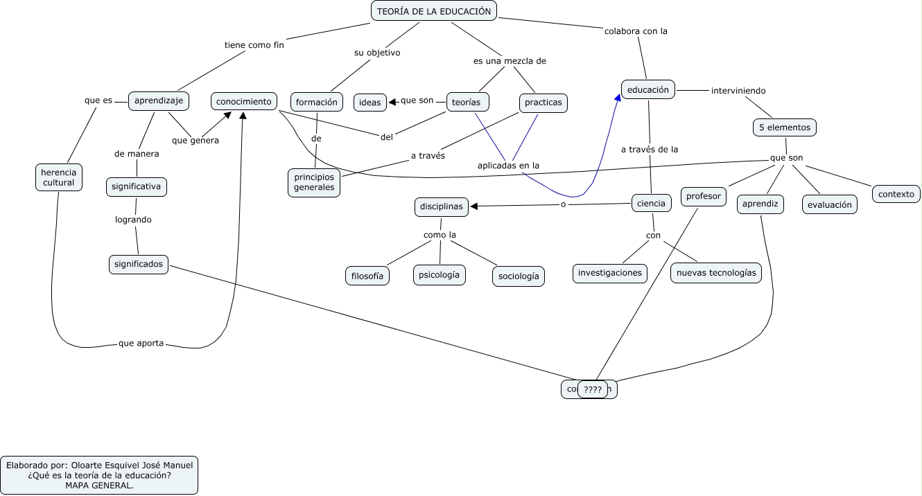
Este Cmap, tiene información relacionada con: TEORÍA DE LA EDUCACIÓN (mapa general), ciencia con investigaciones, practicas aplicadas en la educación, disciplinas como la sociología, profesor ???? significados, disciplinas como la filosofía, aprendizaje de manera significativa, 5 elementos que son conocimiento, TEORÍA DE LA EDUCACIÓN tiene como fin aprendizaje, 5 elementos que son aprendiz, 5 elementos que son profesor, teorías aplicadas en la educación, 5 elementos que son evaluación, TEORÍA DE LA EDUCACIÓN colabora con la educación, disciplinas como la psicología, aprendizaje que genera conocimiento, principios generales a través practicas, herencia cultural que aporta conocimiento, TEORÍA DE LA EDUCACIÓN es una mezcla de practicas, 5 elementos que son contexto, aprendiz ???? ????