Warning:
JavaScript is turned OFF. None of the links on this page will work until it is reactivated.
If you need help turning JavaScript On, click here.
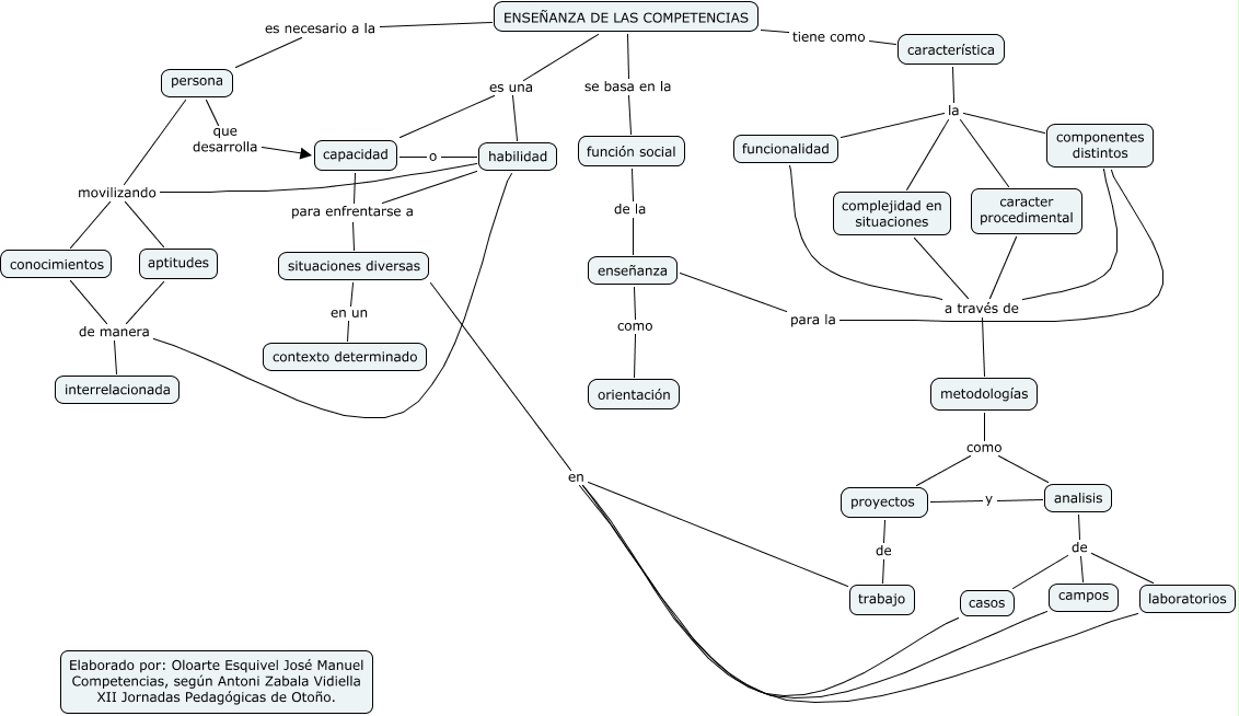
Este Cmap, tiene información relacionada con: ENSEÑANZA DE LAS COMPETENCIAS, proyectos de trabajo, caracter procedimental a través de metodologías, persona movilizando conocimientos, analisis de casos, persona movilizando habilidad, ENSEÑANZA DE LAS COMPETENCIAS se basa en la función social, enseñanza como orientación, característica la caracter procedimental, característica la complejidad en situaciones, persona que desarrolla capacidad, laboratorios en situaciones diversas, función social de la enseñanza, habilidad para enfrentarse a situaciones diversas, conocimientos de manera interrelacionada, ENSEÑANZA DE LAS COMPETENCIAS tiene como característica, metodologías como proyectos, componentes distintos a través de metodologías, funcionalidad a través de metodologías, situaciones diversas en un contexto determinado, trabajo en situaciones diversas