Warning:
JavaScript is turned OFF. None of the links on this page will work until it is reactivated.
If you need help turning JavaScript On, click here.
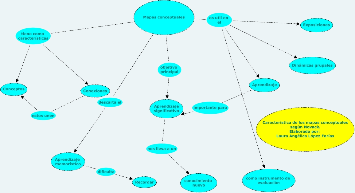
Este Cmap, tiene información relacionada con: Map concept, Mapas conceptuales es util en el Dinámicas grupales, Mapas conceptuales descarta el Aprendizaje memorístico, Mapas conceptuales tiene como características Conceptos, Aprendizaje memorístico dificulta Recordar, Mapas conceptuales es util en el como instrumento de evaluación, Conexiones estos unen Conceptos, Mapas conceptuales es util en el Exposiciones, Aprendizaje importante para Aprendizaje significativo, Mapas conceptuales tiene como características Conexiones, Mapas conceptuales objetivo principal Aprendizaje significativo, Aprendizaje significativo nos lleva a un conocimiento nuevo, Mapas conceptuales es util en el Aprendizaje